博览精英,“职”面未来!杭州市红十字会医院“一院两区”2024年招聘启动!
医院简介
浙江省中西医结合医院(杭州市红十字会医院)前身为法国天主教会修女郝格勒于1928年在现址上创办的“仁爱医院”,是全国首批三级甲等中西医结合医院。中科院院士陈可冀教授为医院名誉院长。
医院拥有国家临床重点专科2个、国家中医药管理局重点专科5个、国家级名老中医药专家传承建设项目5个,浙江省名老中医传承建设项目4个,浙江省名中医工作室3个,浙江省中医药重点专科4个、浙江省中医药重点学科1个,杭州市重点学科10个(高峰学科2个)。除浙江省龙头学科结核病学之外,生殖医学、儿科、骨伤、内分泌、风湿免疫肾病、针灸推拿、肿瘤、呼吸、胸外、麻醉疼痛等学科在全市乃至全省也颇具影响力。



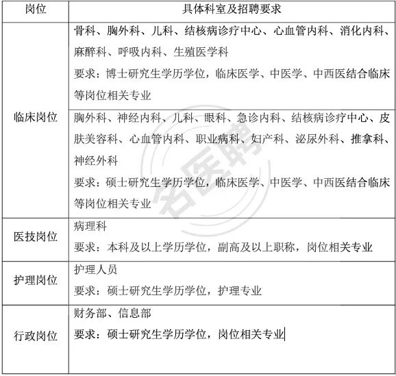
岗位及要求





简历投递







钱塘院区

钱塘院区位于杭州市钱塘区核心地段,前身为萧山区第四人民医院。2020年8月医院成建制划转至杭州市卫健委管理,更名为杭州市第九人民医院。同时,也是钱塘区城市医疗联合体牵头医院。2023年8月,按照市卫健委“一院两区”工作部署,成为杭州市红十字会医院钱塘院区、浙江省中西医结合医院钱塘院区,参照三级医院管理。
医院按三甲标准设计建造,新院区建筑面积近10万平方米,占地面积8.47万平方米,核定床位600张。在职职工973名,其中卫技人员828名(医生313名,护理386名),中高级职称人员451名,硕博士学历学位人员108名。院内创伤急救学为市级重点学科,是中国创伤救治联盟建设单位,利用5G技术实现院前院内急救无缝对接,年急诊量在市属医院中位居第一;骨外科学为市级重点培育学科,拥有120张床位,就诊量、手术量在市属医院中位于第一梯队;神经外科、心血管内科、消化内科、儿科、普外科、泌尿外科、超声科、检验科、放射科、麻醉与疼痛学科为院级重点学科,在周边均有一定影响力和美誉度。
位于义盛路758号的义盛分院区占地面积38亩,设置床位200张,目前主要承担康复、体检、高压氧疗等功能。新院区二期建设将于2023年年底动工,届时医院总床位数将达1250张。


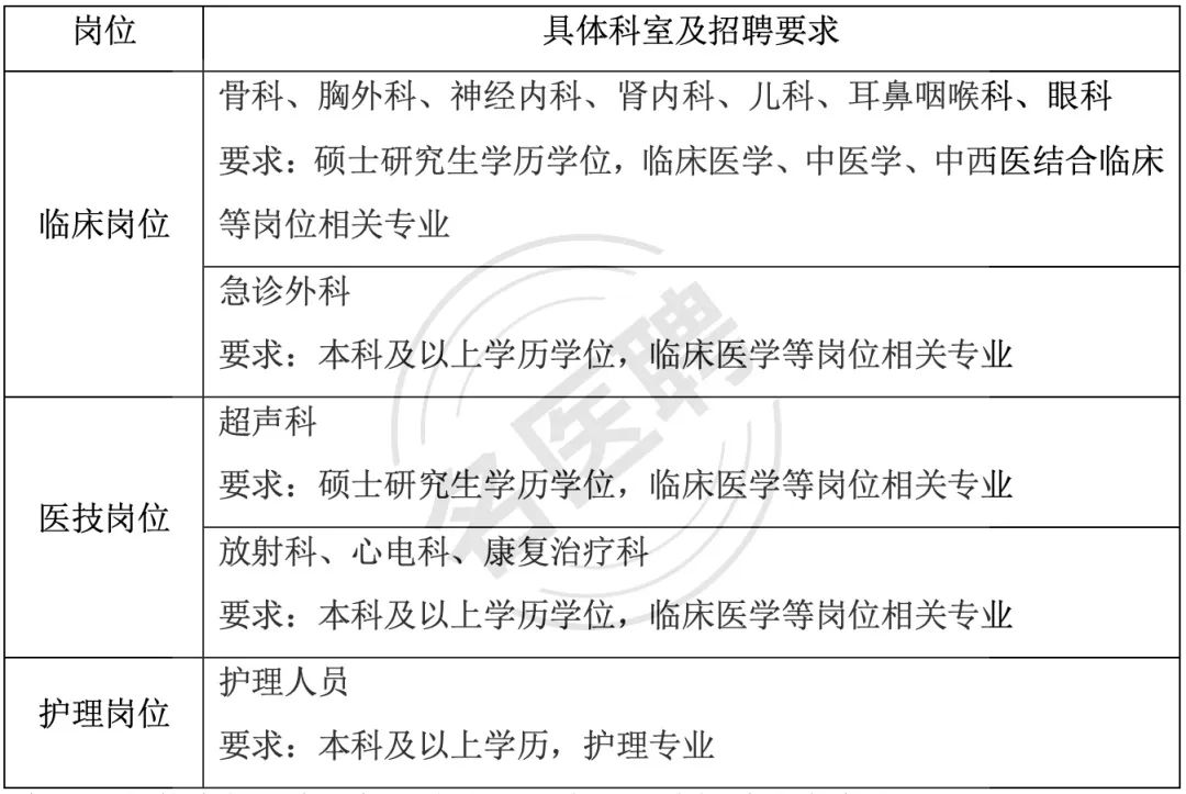
岗位及要求





简历投递

