招聘岗位及条件
招聘岗位:见《台州市第一人民医院2024年招聘计划一览表》(附件)。台州市第一人民医院2024年招聘计划一览表.xlsx




招聘岗位所需资格条件:
1.遵守中华人民共和国宪法、法律、法规。
2.遵守纪律、品行端正,具备良好的职业素养,愿意履行事业单位的义务。
3.具备适应岗位要求的身体条件。
4.户籍不限。
5.具备与招聘岗位要求相适应的学历(含2024年应届毕业生)、专业、任职资格、职业(执业)资格及技能等条件,以《台州市第一人民医院2024年招聘计划一览表》(附件)为准。
招聘条件有关说明:
1.各岗位所列的学历专业范围由招聘单位根据招聘岗位特点参照教育部相关专业目录进行设定(一般指本科专业目录的具体专业或研究生专业目录的二级学科,有专门说明的除外)。部分专业涉及名称更改的,新旧专业可认定为同一专业;专业名称不一致,但所学方向相同相近的,一般可接受应聘,并以招聘单位审核意见为准。
2.严格落实住培合格人员在医疗机构范围内就业享受“两个同等对待”政策:面向社会招收的住院医师如为普通高校应届毕业生的,其住培合格当年在医疗卫生单位机构就业,按当年应届毕业生同等对待;经住培合格的本科学历临床医师,按临床医学、口腔医学、中医专业学位硕士研究生同等对待。其中住培合格证书中的培训专业原则上应当与招聘岗位的专业或类别要求相一致。
招聘流程有关说明
1.报名时间:自本招聘启事发布之日起即可报名,截止日期见《台州市第一人民医院2024年招聘计划一览表》。
2.报名方式:本次招聘采取网络报名的方式进行,不设现场报名。符合招聘计划要求人员可登陆台州市第一人民医院官网—人才招聘-投递简历。岗位有限,请尽早报名。
3.其它:医院将根据报名及审核情况,择期分批次进行招录考试。已招录的岗位在后续招聘批次的计划里将会取消或相应核减计划数。
4.应聘者应对自己所提供资料的真实性负责,凡弄虚作假者,取消应聘资格。
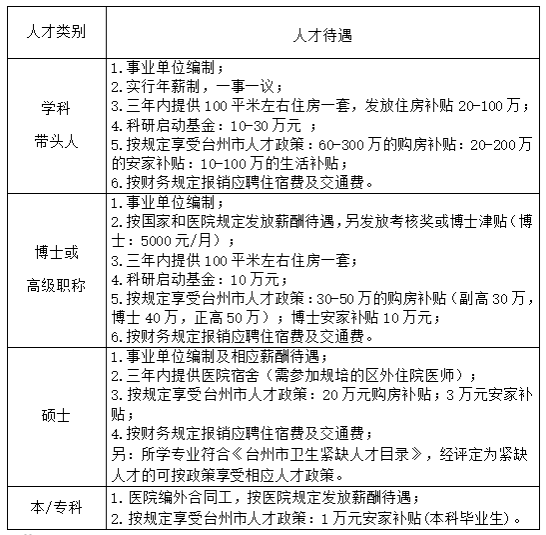
人才薪酬待遇

其他
非卫技专业和普通卫技专业的公考入编由台州市人力社保局和台州市卫生健康委统一组织,请相关应聘人员密切关注上述两家单位发布的公告。具体岗位及岗位计划数、资格条件及报名考试时间以发布的公告为准。
联系方式
联系人:王老师;
联系电话:0576-84016878;
E-Mail: [email protected]。
联系地址:浙江省台州市黄岩区横街路218号
来源|台州市第一人民医院