为加快发展江北区卫生健康事业,充实医务人员队伍,根据有关规定,决定公开招聘事业编制工作人员24名。现将有关事项公告如下:
一、招聘计划和条件
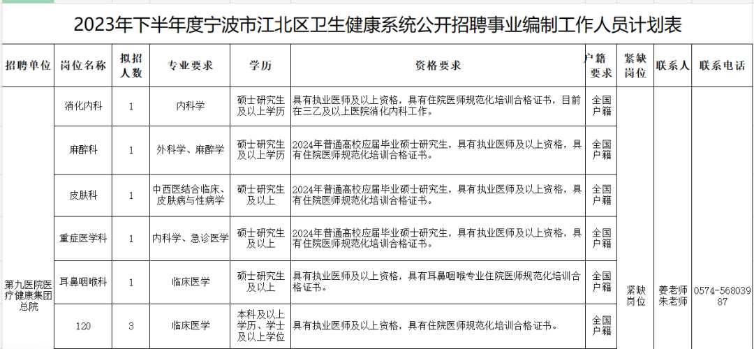
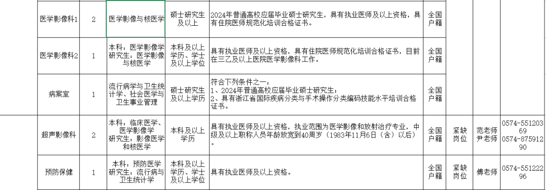
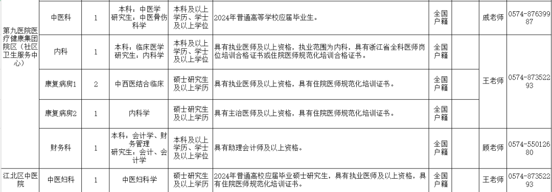
具体招聘专业、数量、对象范围和学历、要求等详见附件1。




二、招聘对象基本条件
(一)政治合格,遵纪守法,品行端正,无违法违纪行为,热爱医疗卫生事业。
(二)具有招聘岗位所需的年龄、专业、学历和专业知识及业务能力等要求;年龄要求为35周岁及以下,指1987年11月6日(含)以后出生,个别岗位年龄要求见附件1。
(三)适应岗位要求的身体条件及其他条件。
(四)根据《浙江省公办高校、公立医院报备员额管理办法(试行)》,第九医院医疗健康集团总院、江北区中医院、江北区儿童医院此次招聘使用事业单位报备员额。
三、招聘程序和方法
公开招聘的程序为:
(1)发布招聘公告;
(2)报名及资格审查;
(3)考试;
(4)体检;
(5)考察;
(6)公示;
(7)按规定办理有关手续。
四、报名
(一)注册、报名
此次报名采取网络报名方式。
时间:2023年11月15日9:00—11月17日16:00。
报考人员登录宁波市考试网上报名系统(//bm.nbrc.com.cn/),选择进入“江北区卫生健康
系统公开招聘事业编制工作人员”,在仔细阅读相关公告信息后,按要求输入个人信息,严格按照招聘所设条件选择岗位进行报名,每人限报一个岗位。报考人员提供的个人信息必须真实有效。逾期不再受理注册及报名。
(二)资格初审
时间:2023年11月20日9:00—11月22日16:00。
招聘单位对报考人员最后选定的岗位进行资格初审,对初审未通过的人员将说明理由。在此期间,报名系统不对报考人员开放。
(三)查询并再次报名
时间:2023年11月23日9:00—16:00。
已报名人员登录宁波市考试网上报名系统(//bm.nbrc.com.cn/),进入“江北区卫生健康系统公开招聘事业编制工作人员”栏查询资格初审结果。通过的不能再改报其他岗位;未通过的可再次报名并接受二次资格初审。
(四)缴费确认
时间:2023年11月24日9:00—11月27日16:00。
通过资格初审的报考人员在规定时间内登陆宁波市考试网上报名系统(//bm.nbrc.com.cn/),进行缴费确认,未按规定时限缴费确认的,视作自动放弃报考(在规定时限内缴费确认完成才算报名成功)。缴费标准:50元/科(浙价费〔2018〕21号)。紧缺岗位的缴费人数不足招聘指标2倍,其他岗位的缴费人数不足招聘指标3倍时,将取消或核减相应的招聘指标。
报考岗位取消的考生,若符合其他招聘岗位要求的,可在公布取消指标之日(含)起2个工作日内向江北区卫生健康局提出书面改报申请,逾期未提出书面改报申请的视作放弃改报。因指标取消且无法改报或放弃改报的人员将统一退还报名费。
(五)下载并打印准考证
准考证下载打印时间见宁波市江北区人民政府网站91吃瓜公告 栏(//www.nbjb.gov.cn/col/col1229105199/index.html),已确认完成缴费的人员,在规定时间内登录宁波市考试网上报名系统(//bm.nbrc.com.cn/)下载打印准考证,逾期系统将自动关闭。
五、考试
本次公开招聘考试采取笔试和面试相结合的办法进行。笔、面试均委托具有考试命题资质的独立第三方机构命题。
(一)笔试
笔试时间暂定为2023年12月16日,笔试具体时间、地点和相关事项以准考证为准。考生必须同时携准考证和身份证原件按照准考证上规定的时间和地点参加考试。身份证件包括:居民身份证、临时身份证、护照、社会保障卡、驾驶证或当地公安机关出具的身份证明原件(证明上须有本人照片,并在照片上加盖公安机关的印章),上述证件需在有效期内(下同)。
笔试科目一门,满分为100分,占总成绩的40%。考试内容主要为各招聘岗位所需的相关专业知识。岗位要求为研硕及以上的人员直接进入面试。
(二)确定面试对象
根据笔试成绩从高分到低分,按最终招聘指标数的3倍确定面试名单,如遇进入面试的最后一名笔试成绩并列的,并列人员全部进入面试,不足规定比例的,按实际人数确定。
(三)资格复审
面试前,由江北区卫生健康局组织招聘单位在规定的时间、地点对面试对象进行现场资格复审。
资格复审所需携带材料:
社会考生需携带本人身份证、户口簿或户籍证明、学历(学位)证书、资格证书、执业证书、工作经历证明以及报考岗位所需的其他证件(证明)原件及复印件。
2024年应届毕业生需携带本人毕业证书、学位证书、身份证、就业推荐表、就业协议书以及报考岗位所需的其他证件(证明)原件及复印件,暂未取得毕业证书、学位证书的2024年普通高校应届毕业生可提供学生证、在读证明或学籍证明等相关材料。
留学人员还应提供教育部中国留学服务中心出具的境外学历、学位认证书,所学主干课程清单。
上述证件(证明)不全或所提供的证件(证明)与报考资格要求不相符的,取消面试资格。未按规定时间、地点参加资格复审的,视作放弃面试资格,不再进入之后的程序。资格复审通过的人员,当场发放《面试通知书》。
面试对象在资格复审开始48小时之前向区卫生健康局提交不参加资格复审书面确认书的,可在该岗位中按笔试成绩从高分到低分予以递补。
六、面试
面试主要测评应试者口头表达、反应、分析解决问题能力、回答问题准确性和举止仪表等,内容为公共知识和相关专业知识。面试总分为100分,占总成绩的60%,不足60分者直接淘汰。考生凭身份证件原件和《面试通知书》,按照《面试通知书》上规定的时间和地点参加面试。不按规定时间,地点参加面试的,视作放弃面试。
七、体检
根据总成绩从高分到低分按招聘岗位指标数确定体检对象。总成绩相同,按笔试成绩排序确定体检对象。若笔试成绩再相同,进行加试(直接进入面试人员,面试成绩相同者进行加试)。体检参照2023年宁波市各级机关考试录用公务员的相关办法和标准执行。体检工作实施前,国家、省出台新规定的,按新规定执行。报考人员不按规定的时间、地点参加体检的,视作放弃体检。体检不合格者淘汰,合格者进入考察。体检费用由考生本人承担。
八、考察
考察对象在体检合格者中确定,考察工作由江北区卫生健康局会同有关部门实施,参照2023年宁波市各级机关考试录用公务员考察办法执行。自愿放弃考察者,须向江北区卫生健康局提交书面申请。考察还须审核报考资格,不符合报名条件的定为考察不合格。考察结果为“不宜录用事业单位工作人员”的淘汰。
九、公示、录用
(一)考察合格后,对拟聘用人员进行公示,公示期为7个工作日。公示期满后,无反映问题或反映有问题经查实不影响录用的,按录用审批权限办理录用手续。如经调查核实确有影响录用问题的人员,不予录用。对反映的问题一时难以查实的,将暂缓录用,待核实后再决定是否录用。
在办理录用手续时将审核考生个人档案资料,若发现拟聘人员档案资料不符合报考条件的,取消录用资格。
被聘用人员需自愿服从组织分配,接到聘用通知后,必须在规定的时间内报到,弄虚作假者、无正当理由逾期不报到者,取消录用资格。
(二)体检对象放弃体检或体检不合格、考察对象放弃考察或考察结论为不宜录用为事业单位工作人员、不能在规定时间提供报考所需相关证明文件及其他材料、在办理录用审批手续前书面提出放弃录用资格的,均在该职位面试合格人员中按总成绩从高分到低分予以递补。
十、有关说明及注意事项
(一)本次招聘所涉及的年龄、工作经历、职业资格取得时间的计算统一截至2023年11月6日(含)。在全日制学校就读期间参加社会实践、实习、兼职等不能作为工作经历计算。
(二)历届生必须在2023年9月30日(含)前取得报考岗位专业规定的学历、学位证书,博士研究生可放宽至2023年12月31日。
2024年国内普通高校应届毕业生(2023年10月1日至2024年9月30日毕业)须在2024年9月30日前(对博士研究生可放宽至2023年12月31日前)取得相应的学历学位证书。
2024年1月1日至2024年12月31日毕业的国(境)外留学归国(境)人员可等同于2024年国内普通应届毕业生,报考时仍未毕业的可凭国(境)外学校学籍证明报名,但须于2024年12月31日(含)前取得学位证书,同时于2025年1月31日前取得国家教育部学历学位认证书。专业相近的以所学主干课程为准,在报考时需在报名系统“备注栏”中填写主干课程,并备注中文翻译。
上述时间,以学历学位证书、认证书的落款时间为准。上述招聘对象未在规定时间取得相应学历学位证书或认证书及相关资格证书的不予录用。
面向社会招收的住院医师如为普通高校应届毕业生的,其住培合格当年在医疗卫生机构就业,按当年应届毕业生同等对待。经住培合格的本科学历临床医师,与临床医学、口腔医学、中医专业学位硕士研究生同等对待(其中住培合格证书中的培训专业原则上应当与招聘岗位的专业或类别要求相一致)。
2022年、2023年普通高校毕业生(2021年10月1日至2023年9月30日毕业),或同期毕业并可在2023年12月底前取得学位证书、且于2024年1月底前取得国家教育部出具的学历学位认证书的国(境)外留学人员,以及按国家政策规定可以享受应届毕业生就业待遇的其他情形人员,可按2024年毕业生身份应聘。
(三)截至2023年11月6日,现役军人不能报考,在全日制普通高校脱产就读的研究生也不能以原已取得的学历、学位证书报考。
(四)未取得相关执业资格证书的人员须在录用后三年内取得相应执业资格证书,届时未取得的人员不再聘用。被聘用人员分配到江北区各医疗卫生单位工作且至少服务满5年(包含试用期)。
(五)曾因犯罪受过刑事处罚的人员,曾被开除公职的人员,在公务员招考和事业单位招聘中被认定实施了考试作弊、弄虚作假行为且仍在不得报考期限内的人员,以及具有法律法规规定不得录用为事业人员的其他情形人员,不得报考。
(六)按照《关于建立“三项制度”进一步规范事业单位进人的通知》(甬人社发〔2015〕177号)规定,对有与领导干部(含事业单位负责人)系夫妻关系、直系血亲关系、三代以内旁系血亲或者近姻亲关系的应聘人员参加领导干部任职的部门所属事业单位或本单位公开招聘,领导干部(含事业单位负责人)应当逐级落实事前报备制度。
(七)报名序号是报考人员报名确认的重要依据,请妥善保管。有关报考政策,请仔细阅读本公告,如有疑问,请拨打咨询电话。
(八)报考者在选拔程序各环节中的违纪违规行为,按照国家人力资源和社会保障部《事业单位公开招聘违纪违规行为处理规定》(中华人民共和国人力资源和社会保障部35号令)处理。
(九)本次公开招聘,江北区卫生健康局不举办也不委托任何机构举办辅导培训班。社会上出现的任何招聘考试命题组、专门培训机构等名义举办的辅导班、辅导网站或发行的出版物等,均与我区招聘主管部门无关、与本次考试无关。
十一、其他要求
本次招聘相关事宜均在宁波市江北区人民政府(//www.nbjb.gov.cn/col/col1229105199/index.html)公布,不再另行电话通知。
本次招考录用工作咨询电话:江北区卫生健康局,0574-89582509。
为保证招考工作的公开、公正、公平,驻区委宣传部纪检监察组全程监督。电话:0574-89184622。
工作日联系时间段:上午8:30-11:00,下午14:00-17:00。
本简章由江北区卫生健康局负责解释。
- 上一篇: 天台县医疗卫生单位招聘公告
- 下一篇:大专起报丨宁波市鄞州区第二医院医共体姜山分院招聘简章