绍兴市上虞区医疗卫生单位赴浙江中医药大学招聘公告
绍兴市上虞区医疗卫生单位赴浙江中医药大学公开招聘2024年高校优秀毕业生公告
为满足我区医疗卫生单位人才需求,根据《浙江省事业单位公开招聘人员暂行办法》有关规定,经研究决定赴浙江中医药大学公开招聘2024年高校优秀毕业生。现将有关招聘事项公告如下:
一、招聘计划
本次招聘事业单位卫技人员18名,具体招聘单位、岗位及学历条件等详见《绍兴市上虞区医疗卫生单位赴浙江中医药大学公开招聘岗位表》。

二、招聘范围和资格条件
1.具有中华人民共和国国籍,遵守国家法律、法规。
2.热爱卫生健康事业,能认真履行医疗卫生岗位工作职责,品行端正。身心、身体健康,具备报考岗位所需的招聘资格条件。
3.本次招聘对象为2024年普通高校博士研究生、普通高校硕士研究生、全日制普通高校本科毕业生。2024年毕业生应当在2024年6月30日前取得相应层次学历学位规培证书,若因毕业论文答辩等原因需延迟毕业的,取得相应毕业证书、学位证书、规培证的时间可延至2024年12月31日。
4.普通高校博士研究生学历学位的毕业生年龄45周岁(1977年12月2日以后出生),普通高校硕士研究生及全日制普通高校本科学历学位的毕业生年龄35周岁(1987年12月2日以后出生),以身份证出生日期为准。
5.实行两个同等对待:面向社会招收的住院医师如为普通高校应届毕业生的,其住培合格当年在医疗卫生机构就业,按当年应届毕业生同等对待,经住培合格的本科学历临床医师,与临床医学、口腔医学、中医专业学位硕士研究生同等对待(住培合格证书上的培训专业原则上应当与招聘岗位的专业或类别要求相一致)。
三、招聘程序
现场招聘工作由用人单位和绍兴市上虞区卫生健康局具体实施,绍兴市上虞区人力资源和社会保障局对招聘工作指导,区纪委监委派驻区府办纪检监察组全程监督。
(一)网上预报名
时间:2023年11月24日9:00—11月30日12:00。
应聘人员登陆上虞人才就业服务网“考生网上报名入口” (//122.224.43.26:15610/WebsiteMange/Home/Login),注册个人真实信息后,自愿选择符合条件的岗位进行报名(具体操作见附件5)。网上预报名应上传下列材料:报名表、身份证、就业协议书(网签的提供学校出具的证明)、就业推荐表、教育部学籍在线验证报告、成绩单、赋分证件及其他报考职位所需的证件(证明)原件,报考岗位有专业方向要求的在《就业推荐表》中必须明确专业方向,如未明确的要求提供学校出具的学习专业方向证明。硕士研究生及以上学历毕业生还须提供执(专)业资格证书和普通高校本科学历、学位证书原件。每位应聘人员限报一个岗位,多报无效。网上报名审核通过的考生请参加12月2日(周六)举行的现场资格审查,只进行网上报名,不参加现场资格审查的视作无效报名。
(二)现场报名
1.报名时间:2023年12月2日(周六)上午9:00—11:30,逾期不再受理。
2.报名地点:浙江中医药大学滨文校区
报名考生如实填写《绍兴市上虞区医疗卫生单位公开招聘报名表》并粘贴近期一寸免冠照片,按规定时间、地点进行现场报名。同时应提供下列材料:身份证、就业协议书(网签的提供学校出具的证明)、就业推荐表、教育部学籍在线验证报告、成绩单、赋分证件及其他报考职位所需的证件(证明)原件及复印件,硕士研究生及以上学历毕业生还须提供执(专)业资格证书和全日制普通高校本科学历、学位证书原件及复印件。上述材料如现场不能提供的,一律不予承认。
每位应聘人员限报一个岗位,多报的岗位无效。
(三)现场资格审查
1.现场资格审查时间:2023年12月2日(周六)上午9:00—11:30,逾期不再受理。
2.现场资格审查地点:浙江中医药大学滨文校区
网上预报名和现场报名的考生均须进行现场资格审查。考生现场资格审查合格后所报考的岗位一经确认,不得更改。资格审查合格的,研究生学历岗位考生直接发给面试通知书,本科学历岗位考生现场领取考试预备通知书(根据通知书要求做好考试准备工作)。报名后经资格审查合格人数原则上不低于招聘计划3倍确定考试人员,不足比例将适当降低招聘比例或核减、取消招聘计划。确定后的招聘计划仍等于资格审查合格人数的岗位实行联合招考;无法联合招考的,将取消该岗位招聘计划。资格审查将贯穿公开招聘的全过程,如发现弄虚作假者立即取消报考或聘用资格,责任由应聘者承担。
(四)考试
学历要求为全日制硕士研究生及以上的岗位,资格审查合格的考生直接进行面试。
学历要求为全日制本科及以上的岗位,资格审查合格的考生人数不足20人(含)的直接进行面试,超过20人的需笔试加面试。
(1)笔试:笔试科目:医学基础知识。笔试合格分为50分,不合格者不进入下一环节。根据笔试合格人员成绩高低(不含赋分分值),按照招聘计划1∶3比例确定参加入围面试人员,不足规定比例的,在合格分数线以上,按实际人数确定入围面试人选,笔试成绩仅作为面试入围资格依据,不记入考试总成绩。
(2)面试:面试主要测试考生的基本职业素质、处理问题的能力和表达方式、情绪反应等因素以及对招聘岗位的匹配度等因素。面试成绩采用百分制计,面试成绩低于70分的为不合格,不合格者不能列入体检、考察对象。面试成绩于面试结束后公布。
具体笔试、面试时间、地点另定。考生未按规定时间、地点参加笔试、面试的,视作自动放弃。
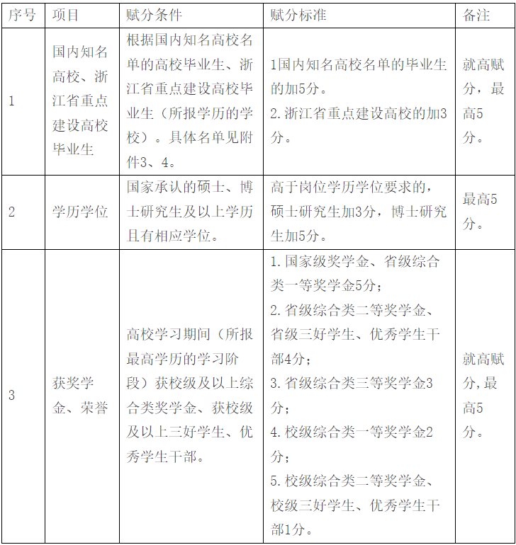
(3)赋分:为引进一批优势医学院校优秀毕业生,实行考生赋分制,具体赋分办法见下表,三项累计不超过10分,分值纳入总成绩。

注:获奖学金、获得荣誉按最高加分项分别赋分1次,重复获得的不进行累计。奖学金未分等次的按同类奖学金最低档进行赋分。
(4)总成绩计算
总成绩=面试成绩×90%+赋分分值(10分);
(五)签订协议
各招聘职位根据总成绩从高分到低分(如总成绩相同,分别以学历、执业资格序列高者列前),按招聘计划数1:1的比例与应聘人员签订三方《就业协议书》,并当场发给《绍兴市上虞区卫生健康系统招聘卫技人员拟聘用通知书》。
(六)体检
根据招聘工作安排,统一组织拟聘用人员进行体检,体检标准按照《浙江省人事厅、浙江省卫生厅转发人事部、卫生部关于印发<公务员聘用体检通用标准(试行)>的通知》执行。体检费用个人自理。规定时间内不参加体检视作自动放弃。体检不合格的,取消拟聘用资格。
(七)考察
考察参照国家公务员局《公务员录用考察办法(试行)》文件执行,具体由聘用单位组织实施。考察对象可于2024年8月30日前将个人档案转入上虞区人才市场管理服务中心。
(八)公示与聘用
根据考试、体检、考察确定拟聘用人员。拟聘用人员名单在上虞区人民政府门户网站公示7个工作日,经公示无异议的或有问题经查实不影响聘用的,办理相关手续。
考生放弃体检或被取消入围、拟聘用资格或体检、考察出现不合格者,在公示前,按高分到低分在相应职位面试合格人员中依次递补,公示后缺额不再递补。
如有联合招聘岗位,根据公告推出岗位,按照考生总成绩,从高分到低分的顺序,依次选择具体招聘单位和岗位,择岗结束后不再递补,并对拟聘用对象进行公示。
拟聘用人员根据聘用单位通知持《全国普通高等学校毕业生就业报到证》、毕业证、学位证、规培证报到,凡逾期不报到者取消聘用资格。
四、其他事项
(一)有以下情况之一的作淘汰处理,已聘用的一经查实取消聘用资格:
1.有弄虚作假行为的;
2.不宜聘用为事业单位工作人员的其他情形;
3.有《事业单位公开招聘人员暂行规定》第二十七条所列回避情形的人员,不宜报考相应职位;
4.拟聘用人员未在规定时间内签订就业协议,或未在规定时间内签订聘用合同的;
5.经审核毕业生档案中有不宜聘用情形的。
(二)在全日制普通高校就读的2024届硕士、博士研究生不能以原已取得的学历、学位证书报考;境外、国外学历学位未经中国留学服务中心认证的不得报考。定向培养生不得报考。
(三)符合赋分条件的考生,在现场报名(资格审核)时将符合赋分条件的资料(文件、证书等)原件、复印件、连同报名表一并上交办理赋分申请,逾期不再受理。
(四)绍兴市上虞人民医院医共体总院、绍兴市上虞区中医医院医共体总院、绍兴市上虞人民医院医共体第二人民医院分院(绍兴市上虞区崧厦街道社区卫生服务中心)、绍兴市上虞人民医院医共体丰惠分院聘用人员列入报备员额编制管理,绍兴市上虞人民医院医共体盖北分院聘用人员列入事业编制管理,与用人单位签订聘用合同,首次聘期五年。聘用期内原则上不允许调动或报考其他单位。聘用试用期按有关规定执行。试用期(见习期)满后,考核合格者,予以正式聘用;不合格的,取消聘用。
(五)具有双专业的毕业生,不能以辅修专业报考。
(六)人才政策:首次新引进(指入职前未在上虞区缴纳过社会保险)的医学毕业生(定向培养生除外),与用人单位(参公事业单位除外)签订5年以上劳动合同并依法缴纳社会保险满一年的可享受房票补贴(房票不得与一次性住房补贴、保障性住房、房改房等优惠政策重复享受)、满一月起可享受安家补贴等相关人才政策。首次新引进博士研究生除区级人才政策之外,同步享受医院高层次紧缺型人才引进专项补助人才政策。
(七)考生提交的报考信息和材料应当真实、准确、有效。如因选报岗位不当或所填写内容不真实、不准确、不全面而影响本人考试或聘用的,由考生本人负责。
(八)考试违纪违规行为的认定和处理,按照《事业单位公开招聘违纪违规行为处理规定》(2017年10月9日人社部令第35号)执行。
(九)招聘过程中未尽事宜,由考务工作领导小组集体讨论研究后确定。
(十)招聘信息中未尽事宜,由绍兴市上虞区卫生健康局按有关规定解释。咨询电话:0575-82116899。
附件:
2.绍兴市上虞区医疗卫生单位院校招聘报名表
3.国内知名高校名单
4.浙江省重点建设高校名单
5.上虞人才就业服务网“数字化招聘求职网报平台”操作须知-考生端