医护招聘|招聘48人|杭州市第一人民医院桐庐医院公开招聘2023-12-23发表时间:2023年12月25日 19:40 流览量:次 作者: 分享到:

杭州市第一人民医院桐庐医院为二级甲等综合性医院。因医院业务发展需要,面向社会公开招聘高层次、紧缺专业人才48名,现将招聘计划有关事项公告如下:

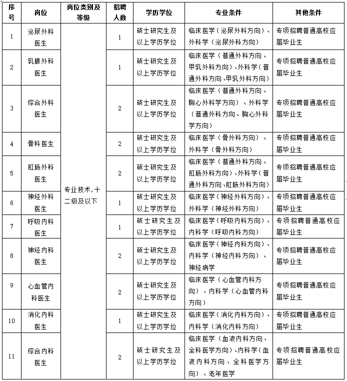
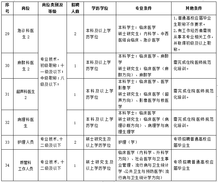
招聘岗位及条件




联系方式
网上招聘系统报名:请各位考生登录医院官网( //www.hz-hospital.com/),点击91吃瓜“人才招聘”,进入91吃瓜 招聘系统网址(//zp.hz-hospital.com/),按要求如实填写信息并报考相应岗位。
除上述报名方式外,不接受现场、邮寄、电子邮件等其他报名方式。
信息查询:本招聘过程相关信息均在本院招聘网站(//zp.hz-hospital.com/)“最新91吃瓜公告
”栏目中公布,请应聘人员及时查询。
注:应聘材料通过审核的考生,请按医院通知带应聘材料原件和复印件备审核。
咨询电话:0571-64636722
联系人:申屠老师、石老师。
来源|杭州市第一人民医院桐庐医院

责编|陈锭
第一审核|孔艳妃
第二审核|万栩睿