因工作需要,经嘉兴市卫生健康委员会同意、嘉兴市人力资源和社会保障局备案,嘉兴市疾病预防控制中心决定面向社会公开招聘工作人员8名(事业编制)。现将有关事项公告如下:
招聘岗位
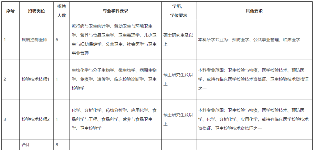
(一)招聘计划
本次公开招聘计划推出3个岗位,招聘工作人员8名。

(二)招聘范围和条件
本次招聘在全国范围内面向社会(在职)人员或普通高校2023年应届毕业生,并具备下列条件:
1.具有中华人民共和国国籍,有良好的政治思想素质,拥护党的路线、方针、政策。
2.具有良好的社会公德和职业道德,遵纪守法,品行端正,热爱本职工作,能吃苦耐劳。
3.具有相应的专业知识和能力水平,符合招聘岗位所需的专业、学历学位和其他要求。社会(在职)人员报考的,学历、学位证书须于2022年12月8日前取得(留学人员须提供教育部中国留学服务中心出具的境外学历、学位认证书);普通高校2023年应届毕业生报考的,学历、学位证书须于2023年8月31日前取得。
4.具有岗位要求的身体条件;年龄要求在35周岁及以下,即1986年12月8日以后出生(具有高级专业技术资格的,年龄放宽至45周岁及以下,即1976年12月8日以后出生)。
5.有以下情形之一的不具备报考资格:
(1)曾因犯罪受过刑事处罚的或曾被开除公职的;被依法列为失信联合惩戒对象的。
(2)涉嫌违法违纪正在接受纪检监察机关或者司法机关审查尚未作出结论的;受党纪、政务处分未满处分期限的。
(3)具有法律、法规规定不得聘用为事业单位工作人员的情形。
招聘程序
本次公开招聘工作贯彻公开、平等、竞争、择优的原则,坚持德才兼备的用人标准,按照发布招聘公告、报名(资格审查)、考试、体检、考察、公示、聘用等程序进行。
(一)报名及资格初审
报名方式为网络报名,疫情防控期间,不受理现场报名。每人限报一个岗位。
1.网络报名时间:公告发布之日起至2022年12月8日下午17:00止。
报名人员于规定时间将报名登记表及相关材料扫描件电子稿发送至报名邮箱:[email protected],文件名为“应聘岗位+专业+姓名”(材料按公告报名材料顺序排列)。相关报名材料可在考试前提供原件及复印件各一套,材料原件在后续环节审核。所提供材料不全或材料审核不符合报名条件的不得参加考试。未进行扫码报名登记、不在规定报名时间内上传材料或提交材料不全的均视为无效报名。
2.报名材料
(1)《报名登记表》一份(黏贴一寸正面免冠证件照);
(2)本科及研究生学历、学位证书的原件扫描件(普通高校2023年应届毕业生未取得学历、学位证书可提供学校核发的就业推荐表、就业协议书和成绩单,留学人员报考须取得教育部中国留学服务中心出具的境外学历、学位认证书;如毕业证专业为一级学科,与公告专业名称不一致但实际研究方向与公告一致的需附学校盖章证明材料);
(3)本人有效居民身份证原件扫描件(正反两面);
(4)专业技术(执业)资格证书原件扫描件(根据岗位要求提供);
(5)本科及研究生《教育部学历证书电子注册备案表》《教育部学籍在线验证报告》原件扫描件;
(6)事业单位在编人员入围考察前须提供本单位同意报考证明原件;
(7)已离职的需提供原单位解聘证明原件扫描件;
(8)面试前按通知提供《个人健康申报表》一份(纸质签名)。
3.资格初审
报名结束后20个工作日内,招聘单位根据招聘岗位所需条件对报名人员进行资格初审,并将初审结果通知本人。招聘岗位所需专业(学科)要求参考教育行政部门专业目录设置(审查),对应聘人员所学专业名称与专业要求不一致的,由招聘单位根据所学专业方向审核确定。国外(境外)留学人员所学专业参考国内相关或相近专业所学方向确定。
同一岗位符合条件的报名人员不得低于招聘计划人数的3倍,不到规定比例的,相应核减或取消招聘计划。
应聘人员不得报考与招聘单位有《浙江省事业单位公开招聘人员暂行办法》第三十条所列回避情形的岗位。资格审查贯穿公开招聘全过程,报名人员应对本人提交的信息和材料的真实性负责,凡提供虚假信息而通过资格条件审查的,一经查实,取消其聘用资格。
(二)考试
本次公开招聘考试由嘉兴市疾病预防控制中心组织实施,采取面试的方式进行。
面试内容为相关专业知识以及分析解决问题能力。面试成绩满分为100分,合格分为70分,考试成绩保留2位小数。面试不合格的不列入体检、考察对象。面试时间、地点另行通知。面试对象不按规定的时间和地点参加面试的,视作放弃考试。
(三)体检
根据考试成绩,从高分到低分按照招聘计划的1:1比例确定体检对象。体检参照《公务员录用体检通用标准(试行)》执行,体检合格者确定为考察对象。应聘人员不按规定的时间、地点参加体检,视作放弃体检资格。
(四)考察
考察工作参照公务员考录考察工作的办法进行。主要对体检合格的人员进行资格条件的复核和德、能、勤、绩、廉以及需要回避的情况等考察,考察不合格不予聘用。
(五)公示
经体检、考察均合格的人员,确定为拟聘用人员,拟聘用人员名单在嘉兴市卫生健康委员会网站上公示7个工作日。公示期满,对拟聘用人员没有异议或反映有问题经查实不影响聘用的,招聘单位按规定办理聘用手续。
应聘人员在体检、考察、公示环节出现不合格的或自愿放弃的,由招聘单位研究决定是否安排递补,需要递补的按招聘岗位考试成绩从高分到低分依次进行。
(六)聘用
拟聘用人员无正当理由未在规定时间内报到的,取消聘用资格。普通高校2023年应届毕业生(须于2023年8月31日前取得学历、学位证书)按毕业生报到程序办理,不能按时取得或未取得招聘岗位规定的学历、学位证书的,取消聘用资格。社会人员办理报到前须与原单位解除劳动(聘用)合同。
聘用人员列入事业编制管理,与招聘单位签订事业单位聘用合同,并按规定约定试用期。试用期满后,考核合格者,予以正式聘用;不合格的,取消聘用。聘用人员享受国家规定的事业单位工资待遇和各种规定保险。
监督与联系
(一)本次公开招聘工作由嘉兴市疾病预防控制中心按有关规定组织实施,嘉兴市纪委市监委驻嘉兴市卫生健康委纪检监察组全程监督,嘉兴市人力资源和社会保障局业务指导和程序监督。对考试违纪违规行为的认定和处理,按照《事业单位公开招聘违纪违规行为处理规定》(人社部令第35号)执行。
(二)本次公开招聘考试,按照嘉兴市疫情防控工作有关要求执行。
(三)本公告未尽事宜,由嘉兴市疾病预防控制中心按有关文件规定执行。本次公开招聘相关事宜将发布于嘉兴市疾病预防控制中心网站,供应聘者查询和社会监督。
联系电话:0573-83685401。
监督电话:0573-83687703、0573-82228947。
来源|嘉兴市疾病预防控制中心