91吃瓜
学院91吃瓜
学工91吃瓜
部门介绍
队伍建设
教育管理
91吃瓜公告
日常管理
就业服务
求职招聘
91吃瓜公告
新闻动态
就业服务
办事指南
考研指导
职业规划
导航链接
心理驿站
91吃瓜公告
活动风采
心语科普
咨询安排
助学服务
91吃瓜公告
制度汇编
勤工助学
表格下载
就业服务
求职招聘
91吃瓜公告
新闻动态
就业服务
办事指南
考研指导
职业规划
导航链接
求职招聘
当前位置:
学生工作办公室
>
就业服务
>
求职招聘
> 正文
三甲丨义乌市中心医院非编人员招聘公告
发表时间:2025年03月13日 16:47 流览量:次 作者: 分享到:
义乌市中心医院针灸理疗科、放射科、药剂科、质量管理科、内镜中心、新生儿科、健康管理中心非编人员招聘公告
因工作需要,义乌市中心医院决定面向社会公开招聘非正式在编人员。现将有关事项公告如下:
一、基本条件
1、遵纪守法,品行端正,愿意履行卫生事业单位人员相应的职责义务,具有良好的团队合作精神;
2、爱岗敬业,具有良好的职业道德和奉献精神;
3、身心健康,具有正常履行职责的身体条件和符合职位要求的工作能力;
4、能够独立胜任本职工作。
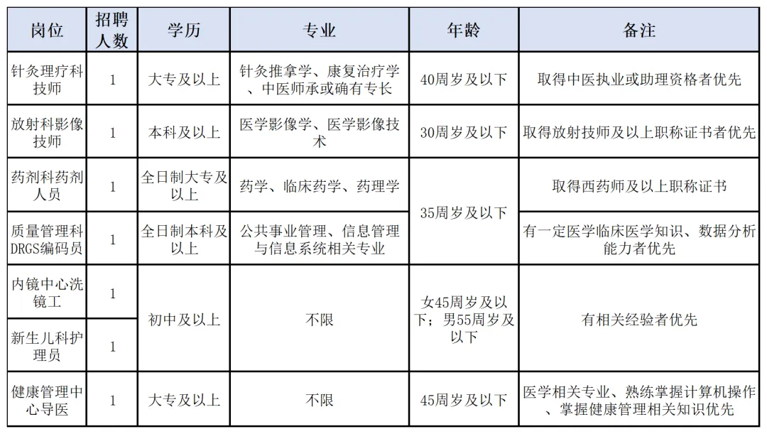
二、岗位及条件
三、招聘程序
(一)报名
1、报名方式
报名采用网络报名系统平台形式(//oa.ywzxyy.com:8091/),请登录系统填写简历,投递志愿,不接受其他方式报名,网络报名注意事项如下:
(1)请使用手机或电脑端浏览器登陆系统,首次需注册登录-个人中心-我的简历-公开招聘-头像上传-填写基本信息-点击保存-填写教育背景-点击保存-填写工作经历(没有可不填)-点击保存-证件上传,选择报考岗位,可用关键词查找应聘科室或岗位名称。建议使用谷歌浏览器或360浏览器极速模式。
(2)基本信息、教育背景(时间段、校名、专业名称)和工作经历(时间段、单位、工作内容)须填写完整。个人信息填写不完整和材料不齐则无法报名,请务必填写仔细。应聘者须对所填信息的真实性负责,凡弄虚作假者,一经查实,即取消应聘资格。
2、报名时间:
公告发布之日起至2025年3月16日
3、资格审核:根据招聘岗位所需条件,资格初审工作在网络报名平台进行。期间,应聘人员可登录报名系统查询初审结果。对初审未通过的人员,将通过网上平台反馈理由。
4、报名材料:报名表(点击阅读原文下载附件)、本人身份证、学历证书、学位证书、学信网电子注册备案表、个人简历、荣誉证书等材料。
5、联系人:义乌市中心医院组织人事科
6、联系电话:0579-85209606
(二)考核
考核时间视报名情况电话通知,经考核后,择优录取。
(三)组织领导与监督
招聘工作严格贯彻“公开、公平、竞争、择优”的原则,严禁弄虚作假、徇私舞弊。公开招聘工作接受义乌中心医院纪委和监察室的监督。对违反考试、聘用纪律或工作失职失误造成不良后果的工作人员,一经查实,即按有关规定予以严肃处理。
监督电话:监察室0579—85209987
[关闭页面]
[打印本页]
上一篇:
三甲丨宁波大学附属第一医院招聘编外工作人员
下一篇:
嘉兴市南湖区妇幼保健院面向社会公开招聘合同制工作人员公告
友情链接
CopyRight © 91吃瓜 学工部 版权所有 电话:0577-86699353
技术支持:
麦拓科技