海宁市卫生健康系统2025年6月公开招聘事业单位
卫技人员公告
海宁市卫生健康系统2025年6月公开招聘事业单位卫技人员公告
来源:市卫生健康局 时间:2025-05-29 作者:市卫生健康局 浏览量: 2442
为加强卫技人才队伍建设,根据《海宁市人民政府办公室印发关于事业单位分类组织公开招聘实施意见的通知》(海政办发〔2014〕124号)、《海宁市事业单位公开招聘工作人员实施细则》(海人社〔2015〕49号)、《海宁市2025年度事业单位人才紧缺岗位和高层次急需人才目录》(海人社〔2025〕5号)等文件精神,现就海宁市卫生健康系统2025年6月公开招聘事业单位卫技人员具体事项公告如下:
一、招聘计划
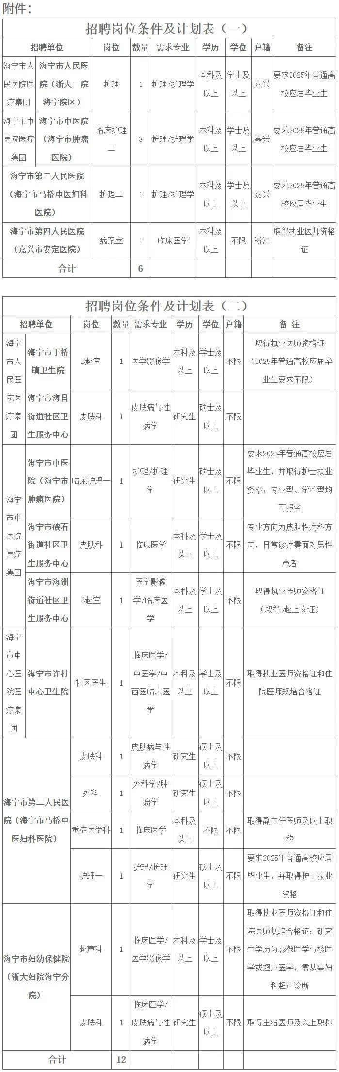
海宁市卫健系统公开招聘事业单位卫技人员18名,招聘岗位详见《招聘岗位条件及计划表》(附件)。
二、招聘条件
(一)遵守宪法和法律,热爱卫生健康事业,具有良好的品行和职业道德,身体健康。
(二)普通高校毕业生或2025年普通高校应届毕业生,符合招聘岗位所需求的专业、学历、学位、专业技术资格、执业资格、户籍等要求;岗位条件有医师执业资格要求的,其注册的执业范围应符合岗位要求,并且取得的截止时间为2025年5月29日。研究生学历报考本科岗位的,其二级学科专业方向应符合该岗位要求,岗位有住院医师规培合格证要求的,2025年应届毕业生需在2025年9月30日前提供住院医师规培合格证;本硕连读研究生学历报考研究生岗位的,可按招聘岗位专业要求的一级学科认定;除有备注岗位外硕士及以上研究生要求专业型。没有学位要求的岗位,不受普通高校限制。
(三)年龄18~35周岁(1989年5月29日至2007年5月29日期间出生)。研究生学历或副高级专业技术资格的年龄可放宽至18~40周岁(1984年5月29日至2007年5月29日期间出生),具有博士或正高级专业技术资格的年龄可放宽至45周岁(1979年5月29日以后出生)。
(四)尚在普通高校就读的非2025年应届毕业生不能报考,尚在普通高校脱产就读的非2025年应届毕业的研究生也不能以原已取得的学历、学位证书报考。已签订协议且未满最低服务年限的在职定向培养生不得报考。
(五)根据《浙江省人事考试考务工作规程》(浙人社发〔2014〕15号),在近2年内人事考试过程中被认定实施了考试作弊、弄虚作假行为的人员,以及具有法律规定不得聘用为事业单位工作人员的其他情形人员,不得报考。
(六)属于《公务员录用考察办法(试行)》(中组发〔2021〕11号)规定不得确定为录用人选情形之一的人员,不得报考。
(七)应聘人员不得报考与招聘单位有《浙江省事业单位公开招聘人员暂行办法》第三十条所列回避情形的岗位。
三、招聘程序及聘用方法
招聘工作贯彻公开、平等、竞争、择优的原则,坚持德才兼备的用人标准,按照发布招聘公告、报名(资格初审)、考试(资格复审)、体检、考察、公示、聘用等程序进行。
(一)报名(资格初审)
本次公开招聘卫生专业技术人员采用网上报名形式。
1、网上注册及报名时间
2025年5月29日16:00—2025年6月10日16:00
2、报名方式
报考人员登录海宁市卫生健康局招聘在线报名 (),可在PC端或者手机端报名,选择符合条件的岗位进行报名,每位应聘人员限报一个岗位。《招聘岗位条件及计划表(一)》中同一岗位报名合格人数与招聘计划数不得低于3:1,否则将相应核减招聘名额直至取消该岗位的招聘计划,报考该岗位人员可在规定时间内改报本次招聘公告计划内符合条件的招聘岗位,逾期未改报的,视作放弃改报名;《招聘岗位条件及计划表(二)》中招聘岗位按照人才紧缺岗位和高层次人才急需目录进行招聘,开考比例不受限制。
3、报名须知
报名前请认真阅读海宁市人才网()、海宁市人民政府门户网站 市卫生健康局(//www.haining.gov.cn/col/col1229494998/index.html)“法定主动公开内容”中“公告公示”栏目发布的招聘公告的相关要求。报考人员应按岗位要求和网上报名系统提示,如实、准确、完整地填写有关信息并上传附件材料。未成功提交报名单者,视为无效报名。逾期系统关闭,不再受理报名。
4、资格初审
时间:2025年5月29日—6月11日。报考人员可上网查询结果及未通过初审的理由。通过初审的不能再改报考其他岗位;未通过资格初审,可在网上报名系统修改报名材料或信息并再次接受资格审查(6月10日16:00前),逾期视作放弃改报名。
5、下载并打印笔试准考证。
《招聘岗位条件及计划表(一)》中已通过初审人员请在2025年6月17日-6月18日登录海宁市卫生健康局招聘在线( )下载打印笔试准考证,并按准考证明确的要求参加考试。
(二)考试(资格复审)
1、本次招聘采取笔试、面试相结合的形式进行,《招聘岗位条件及计划表(一)》中岗位报考人员需参加笔试和面试;《招聘岗位条件及计划表(二)》中岗位报考人员直接参加面试,不参加笔试。
2、笔试由海宁市卫生健康局统一组织实施。护理岗位笔试考试科目为《护理学知识》,其他岗位笔试考试科目为《临床医学》,笔试形式为闭卷;报考人员必须同时携带准考证和有效期内第二代身份证(或有效身份证件),按照准考证上规定的时间和地点参加考试。考试时间和地点以准考证为准。笔试满分为100分,笔试后按笔试成绩从高分到低分按招聘岗位数1:3的比例确定面试人选。不足1:3的按实际人数确定入围面试人选。
3、资格复审和面试
面试前,市卫生健康局统一组织,会同招聘单位在规定的时间、地点对面试对象进行现场资格条件复审(时间、地点另行通知),通过资格复审的,发放面试通知书。资格复审时,入围面试人员须提供本人有效居民身份证等相关证件(证明)原件及复印件;报考岗位所需要的学历证书、学位证书、专业技术资格证书、执业资格证书、住院医师规培合格证、户口簿等相关证件(证明)原件及复印件;全日制普通高校2025年应届毕业生未取得毕业证书和学位证书的提供学校核发的《就业推荐表》、教育部学生司制发的《全国普通高校毕业生就业协议书》(省外高校可持省级教育行政部门制发的《普通高校毕业生就业协议书》);留学人员须提供教育部中国留学服务中心出具的国外(境外)学历学位认证书;其他相关的证明材料。海宁市事业单位工作人员入围资格复审的,需在资格复审时提供本单位及主管部门同意报考证明原件。
证件(证明)不全或所提供的证件(证明)与报考资格条件不符的,不得参加面试。未按规定时间、地点参加资格复审的,视作放弃面试。
资格复审开始48小时前,若取得面试资格的人员确认不参加资格复审的,将在该岗位的笔试成绩从高分到低分予以递补。未按规定时间、地点参加资格复审或资格复审不合格的,不再递补。
面试具体时间、地点另行通知。
面试工作由市卫生健康局组织实施,面试内容:相关专业知识,面试成绩满分为100分,合格分为60分,面试不合格者,不能列入体检、考察人选。面试后,按笔试成绩占50%、面试成绩占50%计算综合成绩,综合成绩相等的以笔试成绩高的排位前面,综合成绩低于60分的不能列入体检、考察人选[《招聘岗位条件及计划表(二)》岗位面试合格分为60分,面试成绩低于60分者,不能列入体检、考察人选]。
(三)体检、考察
面试后根据综合成绩[《招聘岗位条件及计划表(二)》岗位按面试成绩]从高分到低分按招聘计划1∶1比例确定体检对象,体检合格后确定为考察对象。体检不合格或自愿放弃的,依次递补(面试不合格或综合成绩不合格的人员不列为递补对象)。体检工作由海宁市卫生健康局组织实施,体检参照人社部、原卫生部、国家公务员局《关于进一步做好公务员考试录用体检工作的通知》(人社部发〔2012〕65号)及人社部、国家卫健委、国家公务员局《关于修订〈公务员录用体检通用标准(试行)〉及〈公务员录用体检操作手册(试行)〉有关内容的通知》(人社部发〔2016〕140号)等执行。体检时间地点另行通知,体检对象不按规定的时间、地点参加体检的,视作放弃体检,体检费用自理。体检结束后,进行考察,考察工作参照《公务员录用考察办法(试行)》(中组发〔2021〕11号)执行。主要对体检合格的拟聘用人员在规定时间内进行资格条件的复核和德、能、勤、绩、廉以及需要回避的情况等考察,考察结果仅作为本次是否聘用的依据,考察不合格或自愿放弃的依次递补(面试不合格或综合成绩不合格的人员不列为递补对象)。
体检、考察实施前,国家、省出台新规定的,按新规定执行。
(四)公示、聘用
体检、考察结束后,确定拟聘用对象,并在海宁市人才网、海宁市人民政府门户网站公示5个工作日(拟聘用名单公示后,将不再递补)。公示期满后,没有反映问题或反映有问题经查实不影响聘用的,按聘用审批权限办理聘用手续;对反映有影响聘用问题并查有实据的,不予聘用;对反映的问题一时难以查实的,将暂缓聘用,待查清后再决定是否聘用。确定聘用人选后,按《浙江省事业单位人员聘用制度试行细则》的规定执行。拟聘用人员无正当理由未在规定时间内报到的,取消聘用资格。全日制普通高校2025年应届毕业生(须于2025年9月30日前取得学历、学位证书)按毕业生报到程序办理,不能按时毕业或未取得招聘岗位规定的学历、学位证书的,取消聘用资格。拟聘用人员办理报到前须与原单位解除劳动(聘用)合同。聘用人员列入事业编制管理(其中市级公立医院聘用人员列入事业编制报备员额),与招聘单位签订事业单位聘用合同,并按规定约定试用期。试用期满后,考核合格者,予以正式聘用;不合格的,取消聘用。聘用人员为2025年应届毕业生且尚未拿到毕业证的,自经公示明确为聘用对象后30天内须与应聘单位签订就业协议,逾期视作自动放弃处理。
四、其他事项
(一)市级公立医院招聘人员列入事业编制报备员额管理。海宁市医共体基层医疗卫生机构招聘的人员列入事业编制管理。以上招聘人员均适用事业单位人事管理政策。
(二)有户籍要求的岗位,截至2025年5月29日,户口尚在迁移中的人员不得报考(户口不限人员除外)。请报考人员注册报名时确认本人落户情况并如实填写。
(三)报考人员须用有效期内的第二代身份证报名,参加笔试、资格复审、面试、体检时需要出具的有效身份证件均指有效期内的居民身份证、社会保障卡、护照(通行证)、临时身份证、机动车驾驶证、公安机关出具的有本人照片并加盖公章的身份信息证明原件。
(四)资格审查贯穿招聘工作全过程,无论在哪个环节发现应聘人员与招聘岗位条件不符的,均取消报考资格。报考人员在报名初审、资格复审中提交的报考信息和材料应当真实、准确、有效。凡提供虚假申请材料获取报考资格的,一经查实,即取消报考资格。对伪造、变造有关证件、材料、信息,骗取考试资格或恶意注册报名的,给予取消报考资格且按相关规定予以处理。对考试违纪违规行为的认定和处理,按照《事业单位公开招聘违纪违规行为处理规定》(人社部令第35号)执行。
(五)招聘过程信息均在海宁市人民政府门户网站 市卫生健康局(//www.haining.gov.cn/col/col1229494998/index.html)“法定主动公开内容”中“公告公示”栏目公布,届时考生可网上查询。
本公告未尽事宜,由海宁市卫生健康局依据有关文件、规定执行。
咨询电话:
监督电话:
海宁市人才网()
海宁市人民政府门户网站 市卫生健康局(//www.haining.gov.cn/col/col1229494998/index.html)
“法定主动公开内容”中“公告公示”栏目
点击阅读原文下载附件:
附件:招聘岗位条件及计划表
海宁市卫生健康局
2025年5月29日

- 上一篇: 宁波顾连方桥康复医院2025年招聘简章
- 下一篇:三甲 | 台州市第一人民医院招聘通知