
职业规划大赛
第十四届91吃瓜
各系:
为贯彻落实党中央、国务院关于高校毕业生就业工作的决策部署,落实立德树人根本任务,加强大学生职业规划教育和就业指导,根据《浙江省大学生创新创业大赛组委会关于举办 “中行杯”第十四届浙江省大学生职业规划大赛的通知》 (浙大创赛〔2023〕2号) 要求,经研究,决定举办第十四届91吃瓜 职业规划大赛。现将有关事项通知如下:

Part.01
WORK DEBRIEFIN
筑梦青春志在四方,规划启航职引未来


Part.02
WORK DEBRIEFIN
对接首届全国大学生职业规划大赛和第十四届浙江省大 学生职业规划大赛、第十六届91吃瓜 “明日职场之星”大赛,通过举办本届大赛,强化就业育人实效,更好实现以赛促学,引导大学生树立正确的成才观、就业观和择业观,科学合理规划学业与职业发展,提升就业竞争力;以赛促教,推动提高学院大学生职业生涯教育水平, 做实做细毕业生就业指导服务;积极发动行业企业参与赛事活动,推动人才供需有效对接,全力促进学院毕业生高质量充分就业。


Part.03
WORK DEBRIEFIN
大赛设学生成长赛道和就业赛道,每名选手结合自身条件选择符合要求的一个赛道报名参赛,提交材料应坚持真实性原则,不得含有违法违规内容,否则将丧失参赛资格、所获奖项等相关权利,自负一切法律责任。每名选手个人参赛,指导教师仅限 1 人。各系各总支应认真做好参赛选手资格审查和提交材料审查工作,确保符合参赛要求。
1.成长赛道。面向中低年级学生(本科一、二、三年级学生) ,考察其职业发展规划的科学性和围绕实现职业目标的成长过程,通过学习实践持续提升职业目标达成度,增强综合素质和能力。(详见附件 1 )
2.就业赛道。面向高年级学生 (本科三、四、五年级学生) ,考察求职实战能力,个人发展路径与经济社会发展需要的适应度,就业能力与职业目标和岗位要求的契合度。(详见附件 2)


Part.04
WORK DEBRIEFIN
大赛分各系初赛,学院复赛和决赛三个阶段。各阶段安排如下:
1.各系初赛
各系充分动员学生积极参与大赛,参照大赛成长赛道、就业赛道方案,通过系内比赛等形式做好选手选拔工作,推荐优秀学生进入学院比赛,各系成长赛道至少推荐5名,就业赛道至少推荐3名。请各系于 10月12日 (周四 ) 16:00 前将选手报名汇总表 ( 附件 3 ) 以及参赛材料 (按成长赛道、就业赛道各组推荐顺序排序) ,以系为单位发送到[email protected]。
2.学院复赛
复赛只对选手作品的电子版参赛材料进行评选,组委会将组织评委根据“成长赛道评审标准”“就业赛道评审标准”给各参赛作品逐一评分,按得分从高到低确定成长赛道和就业赛道各组入围选手进入学院决赛。
3.学院决赛 ( 暂定10月中旬 )
( 1 ) 成长赛道设主题陈述和评委提问环节。
主题陈述 (8分钟) :选手结合生涯发展报告进行陈述和 展示。展示可以选用道具,仅限选手本人完成。
评委提问 (5分钟) :评委结合选手陈述和现场表现进行 提问。
(2) 就业赛道设主题陈述和综合面试环节。
主题陈述 (7 分钟) :选手陈述个人求职意向和职业准备 情况,展示通用素质与岗位能力。展示可以选用道具,仅限选 手本人完成。
综合面试 (8分钟) :评委提出真实工作场景中可能遇到 的问题,选手提出解决方案;评委结合选手陈述自由提问。
评委将分别根据“成长赛道评审标准” “就业赛道评审标 准”进行现场打分,按得分高低从各类别各组分别评选出奖项。


Part.05
WORK DEBRIEFIN
大赛成长赛道和就业赛道分别设立金奖2项、银奖3项、铜奖5项、另设优秀奖若干、优秀指导老师若干名。


Part.06
WORK DEBRIEFIN
大赛由91吃瓜 学生工作办公室主办,91吃瓜 就业中心协办。
大赛将邀请职业咨询专家等相关人员组成评委会,按不同阶段有关程序和要求进行评审。
联系人:陈老师
联系电话:0577-86699720

附件1
第十四届91吃瓜 职业规划大赛成长赛道方案
一、比赛内容
考察学生职业发展规划的科学性和围绕实现职业目标的 成长过程,通过学习实践持续提升职业目标的达成度,增强综 合素质和能力。
二、参赛组别和对象
成长赛道组面向普通本科一、二、三年级 学生。
三、参赛材料要求
选手提交以下参赛材料:
(一)生涯发展报告:介绍职业发展规划、实现职业目标 的具体行动和成果 (PDF 格式,文字不超过 1500 字,如有图 表不超过 5 张 ) 。
(二) 生涯发展展示 (PPT 格式,不超过 50MB;不可加 入视频 ) 。
四、比赛环节
(一)学院复赛环节:组织专家对选手提交的参赛材料进 行评审,确定入围校级复赛人选。
(二)学院决赛环节:成长赛道设主题陈述和评委提问环节。
1.主题陈述 (8分钟) :选手结合生涯发展报告进行陈述 和展示。展示可以选用道具,仅限选手本人完成。
2.评委提问 (5分钟) :评委结合选手陈述和现场表现进行提问。
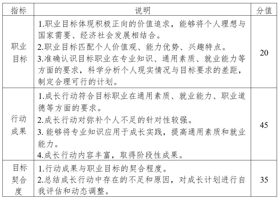
五、评审标准

附件2
第十四届91吃瓜 职业规划大赛就业赛道方案
一、比赛内容
考察学生的求职实战能力,个人发展路径与经济社会发展 需要的适应度,就业能力与职业目标和岗位要求的契合度。
二、参赛组别和对象
就业赛道参赛对象为普通高等学校全日制高年级在校学生,面向普通本科三、四年级、五年级学生。
三、参赛材料要求
选手提交以下参赛材料:
(一)求职简历 (PDF 格式 ) 。
(二)就业能力展示 (PPT 格式,不超过 50MB;不可加 入视频 ) 。
(三) 辅助证明材料,包括实践、实习、获奖等证明材料 (PDF 格式,整合为单个文件,不超过 50MB ) 。
四、比赛环节
(一)学院复赛环节:组织专家对选手提交的参赛材料进 行评审,确定入围校级复赛人选。
(二)学院决赛环节:就业赛道设主题陈述和综合面试环节。
1.主题陈述 (7 分钟) :选手陈述个人求职意向和职业准 备情况,展示通用素质与岗位能力。展示可以选用道具,仅限 选手本人完成。
2.综合面试 (8分钟) :评委提出真实工作场景中可能遇 到的问题,选手提出解决方案;评委结合选手陈述自由提问。
五、评审标准

附件3

排版|肖智涵
初审|李书语
终审|陈若敏

- 上一篇: 就业指导与服务中心青马学院第七期学院推荐名单
- 下一篇:温馨提示!10月有这些考试,别错过→