根据《江苏省事业单位公开招聘人员办法》(苏办发〔2020〕9号)有关规定,经苏州市人力资源和社会保障局批准,2024年苏州市卫生健康委员会直属事业单位面向社会公开招聘卫生专业技术人员113名(事业编制)。现将有关事项公告如下:
招聘岗位
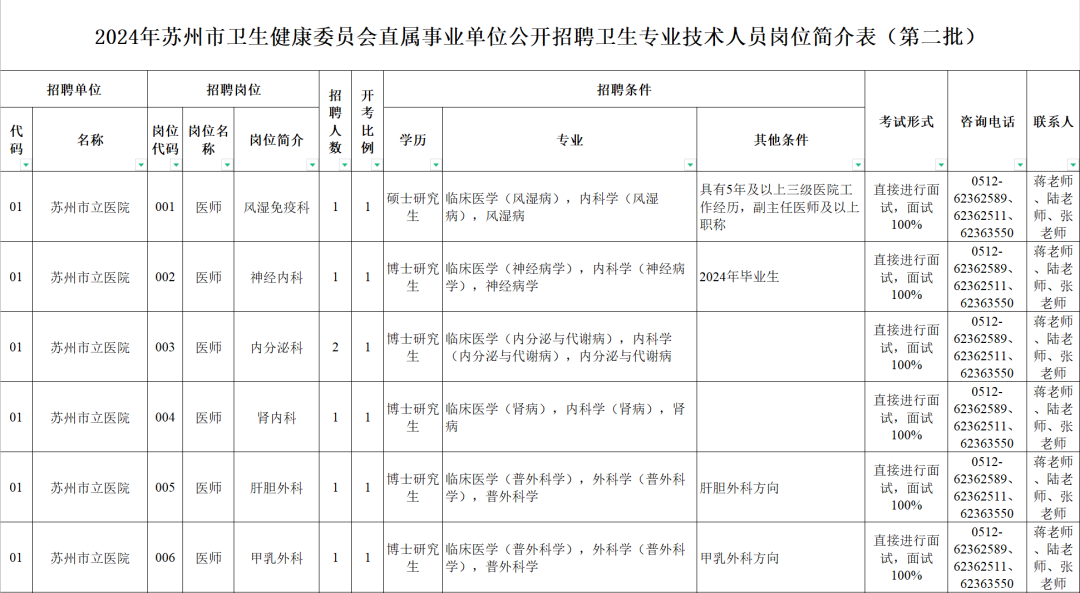
招聘岗位及条件等详见《2024年苏州市卫生健康委员会直属事业单位公开招聘卫生专业技术人员岗位简介表(第二批)》(附件)。岗位简介表可在苏州市卫生健康委员会网站(//wsjkw.suzhou.gov.cn)、苏州市人力资源和社会保障局网站(//hrss.suzhou.gov.cn)查询。










资格条件
1.具有中华人民共和国国籍,遵守中华人民共和国宪法和法律,拥护中国共产党领导和社会主义制度。
2.遵纪守法,品行端正,团结同志,廉洁奉公。
3.具备岗位要求的身体条件。
4.年龄在18周岁以上,35周岁以下(即1988年6月3日至2006年6月6日期间出生);具有硕士研究生学历或具有副高级专业技术职称资格的应聘人员,以及依法退出现役的退役军人应聘,年龄可放宽至40周岁;具有博士研究生学历或正高级专业技术职称资格的应聘人员,年龄可放宽至45周岁。
5.户籍不限。
6.具有相应学位。
7.具备岗位简介表中要求的资格条件,其中,“专业”的设置目录为《江苏省2024年度考试录用公务员专业参考目录》;工作经历计算的截止时间为2024年8月31日。
8.资格条件中的“2024年毕业生”,指在2024年毕业并已取得学历(学位)证书,且仍无工作单位的人员。其中,能够提供《毕业生就业推荐表》(原件)的普通高校毕业生,取得学历(学位)证书的日期可放宽至2024年12月31日;国(境)外同期毕业人员,取得学历(学位)证书的日期可适当放宽,但须在2024年12月31日前完成教育部留学服务中心学历认证。
2022年和2023年普通高校毕业生,若仍未落实工作单位,其档案关系仍保留在原毕业学校,或保留在各级毕业生就业主管部门(毕业生就业指导服务中心)、人才交流服务机构和公共就业服务机构的,以及国(境)外同期毕业且已完成学历认证但仍未落实工作单位的人员,可应聘面向2024年毕业生岗位。
参加基层服务项目的人员,如参加服务项目前无工作经历,服务期满且考核合格后2年内的,可应聘面向2024年毕业生岗位。
以普通高校应届毕业生应征入伍服义务兵的人员,退役后1年内的,可应聘面向2024年毕业生岗位。
面向社会招收的普通高校应届毕业生培训对象,住院医师规范化培训合格当年在医疗卫生机构就业的,在招聘中按当年应届毕业生同等对待。对经住培合格的本科学历临床医师,在人员招聘中与临床医学、口腔医学、中医专业学位硕士研究生同等对待(其中住培合格证书中的培训专业原则上应当与招聘岗位的专业或类别要求相一致)。
9.除取得学历(学位)证书、学历认证日期可放宽的普通高校2024年毕业生和国(境)外同期毕业人员外,其他人员须于报名截止前取得学历(学位)证书方可报考,其他国(境)外留学人员须于报名截止前完成教育部留学服务中心学历认证方可报考。
10.取得祖国大陆普通高校学历的台湾学生和取得祖国大陆承认学历的其他台湾居民应聘时按国家和江苏省的有关规定执行。
11.有下列情形之一的,请不要报名应聘:
(1)现役军人或国民教育序列普通高校在读非2024届毕业生;
(2)与事业单位负责人员有夫妻关系、直系血亲关系、三代以内旁系血亲关系或者近姻亲关系等亲属关系的,不得应聘事业单位的组织(人事)、纪检监察、审计财务岗位;与现有在岗人员存在上述关系的,不得应聘到岗后形成直接上下级领导关系的管理类岗位,以及《事业单位人事管理回避规定》明确应当回避的岗位;
(3)2024年12月6日前,5年服务期未满的新录用公务员、经公开招聘被江苏省地方各类事业单位聘用且3年服务期未满的在编(在册)人员、有规定(含协议明确)不得解聘离开现工作单位(岗位)的人员;
(4)国家、江苏省另有规定不得应聘到事业单位的人员。国家、江苏省另有规定不得到有关岗位工作的人员,不能应聘相应岗位。
报名与资格初审
(一)报名方式、时间
报名采用网络报名方式。报名、附件上传、资格初审和缴费确认均通过网络进行。报名系统链接地址://szwjw.szrc.cn
1.报名、上传附件:2024年6月3日9:00—2024年6月6日16:00;
2.资格初审:2024年6月3日9:00—2024年6月7日16:00;
3.陈述申辩:2024年6月3日—2024年6月11日期间9:00—16:00;
4.对初审异议的处理:2024年6月3日9:00—2024年6月11日18:00;
5.缴费确认(需要进行笔试的岗位):2024年6月12日9:00—2024年6月13日17:00。
(二)报名材料扫描件上传
1.上传照片要求:本人近期免冠正面二寸(35×45毫米)证件照(jpg格式,大小不超过200kb)。
2.本人身份证。
3.学历学位证。2024年毕业生提交《毕业生双向选择就业推荐表》和《普通高校毕业生就业协议书》,社会人员提交学历(学位)证书,境外学历人员需提交国(境)外学位证书及教育部留学服务中心出具的学历认证材料。
4.有专业方向要求的,提交相关专业方向证明。
5.《岗位简介表》(附件)“其他条件”中所要求“职称”等各类资格条件的相应证书。岗位有工作经历要求的,可用劳动合同或社保缴费清单代为证明。
(三)网上确认
1.应聘人员网上提交报名信息24小时后可到报名网站查询是否通过资格初审,如对初审意见有异议,请及时向负责资格审核的招聘单位陈述申辩,联系方式可从招聘岗位表中相应岗位的“联系人、咨询电话”栏内获取。
2.需要进行笔试的岗位,报考人员通过初审后,须在网上缴纳报名费100元/人,享受最低生活保障的城镇家庭和农村贫困家庭的应聘人员,先缴费确认,若没有违反考试纪律,在参加考试后,凭相关单位出具的证明到苏州市卫生人力资源管理服务中心(胥江路89号415室)办理减免考试费手续。
3.通过初审并且完成缴费确认的人员,即报名成功。缴费成功后,除应聘岗位被取消或符合条件的贫困家庭人员外,不退还报名费。未按时在网上确认报名资格、上传相关附件、缴纳报名费的视为报名无效。逾期不再提供报名服务。
(四)报名注意事项
1.每人只能选择一个岗位进行报名。资格初审通过后,不得更改报名信息,不能改报其他岗位。未通过资格初审的报考人员,在报名期内,可以改报符合条件的其他岗位。应聘人员须使用在有效期内的第二代居民身份证进行报名,报名与考试使用的身份证必须一致。
2.岗位开考比例见岗位简介表。报名结束后达不到开考比例的岗位,由主管部门核减招考计划,直至取消该岗位。应聘岗位被取消的报名成功人员可在2024年6月14日13:00—16:00登录网上报名系统,改报其他符合条件的岗位。逾期未改报或改报不成功的,视为放弃。
3.应聘人员须诚信报名,不弄虚作假、不违规违纪,须对照招聘岗位要求如实填报个人信息,所填专业须与毕业证书上专业完全一致,否则可按虚假填报处理。在整个招聘过程中,凡有弄虚作假、违规违纪行为者,一经查实,将根据有关规定分别给予取消报考资格、考试成绩、聘用等处理,构成犯罪的依法追究刑事责任。除本公告另有说明,或者国家、省另有规定外,信息真实性以报名时的实际情况为准。
笔试
1.报考岗位简介表中职称要求为副高及以上或学历要求为博士研究生的岗位,不组织笔试,直接进行面试。其他岗位报考人员均需参加笔试。
2.需要进行笔试的岗位,笔试日期将提前在苏州市卫生健康委员会网站(//wsjkw.suzhou.gov.cn)另行公告。请考生按公告要求及时获取准考证,考生应携带准考证和身份证,按照规定的时间、地点参加考试,逾期视为放弃。
3.笔试的形式和内容。笔试采取闭卷笔试法,总分100分。笔试考试内容为拟报考岗位专业要求相关知识。笔试不指定辅导用书。
4.笔试成绩以百分制计算,设60分为合格分数线。在合格分数线以上根据笔试成绩从高分到低分,按1:3的比例确定进入资格复审(面试)人选。不足1:3比例的,按实际合格人数确定进入资格复审(面试)人选,笔试成绩占总成绩的40%。
5.笔试成绩将在苏州市卫生健康委员会网站(//wsjkw.suzhou.gov.cn)公布,请考生关注并登录报名系统,及时查询个人笔试成绩。
资格复审
1.资格复审时间、地点在苏州市卫生健康委员会网站(// wsjkw.suzhou.gov.cn)另行公布。具体复审程序和有关注意事项详见公告。
2.经复审,不具备报考资格、材料不全或材料信息不实,影响资格复审结果的,取消其面试资格,被取消面试资格者如对资格复审有异议,可当场向负责资格复审的招聘单位主管部门陈述申辩。组织笔试的岗位,因放弃或复审不合格造成缺额时,在报考同岗位的笔试合格人员中从高分到低分依次递补面试人选。参加资格复审的人选,以及其他排名靠前的应聘人员请在成绩公布后,保持联系方式畅通,以便招聘主管部门(单位)通知资格复审或递补,联系不到者视为自动放弃。
3.进入面试人员名单面试前在苏州市卫生健康委员会网站(// wsjkw.suzhou.gov.cn)公布。
面试
1.面试通知由各招聘单位负责发放,具体时间地点由招聘单位另行通知。
2.面试的内容以考察拟任专技岗位所需的业务能力和综合素质为主。对同一岗位的面试形式,采用统一的题目及评分规则。面试成绩以百分制计算,保留小数点后二位小数,第三位四舍五入。设60分为合格分数线,面试成绩不合格者不计算总成绩。组织笔试的岗位,面试成绩占招聘考试总成绩的60%,不组织笔试的岗位,以面试成绩作为考试的总成绩,面试成绩当场公布。
3.在面试合格人员中,按照总成绩从高分到低分的顺序,根据岗位招聘人数1:1的比例确定参加体检人员。组织笔试的岗位,总成绩相同的,取笔试成绩高者,如笔试成绩相同的,则对成绩相同人员另行安排加试;直接进行面试的岗位,面试成绩相同的,则对成绩相同人员另行安排加试。加试具体时间、地点另行通知。
4.面试成绩和考试总成绩及进入体检人员名单在面试结束后当天在各面试考点张榜公布,并随后在各招聘单位或主管部门网站公示,时间不少于3个工作日。
体检和考察
1.体检工作按照最新的《公务员录用体检通用标准(试行)》执行。体检时间、地点另行通知。体检费用由应聘人员自理。
达不到合格标准的考生,当场(当日)复检项目,由体检机构直接进行当场(当日)复检;非当场(当日)复检项目,考生可在2个工作日内申请复检,复检由体检组织机关选择另一家定点医疗机构进行,复检只能进行1次,体检结果以复检结论为准。怀孕考生X光等项目暂不检查,孕期结束再完成体检。
2.对体检合格人员由招聘单位组织考察,考察组织单位制定考察方案,明确考察的内容、方法等,考察标准参照苏州市公务员招录考察相关要求进行。因考生体检、考察不合格或主动放弃等原因出现招聘岗位空缺时,在该岗位的面试合格人员中,按总成绩从高分到低分依次递补。录用后(录取通知书开出之日起)放弃录用资格的,不再递补。
公示和聘用
拟聘用人员名单,在有关网站公示7个工作日。经公示期满无异议人员,办理录用手续,列入事业编制管理。
拟聘用人员应在《录取通知书》规定时间内报到并办理聘用手续,签订聘用合同,期限不低于3年,并约定试用期。因个人原因逾期未报到的,取消聘用资格。拟聘用人员与招聘单位订立3年以上(含试用期)聘用合同的,除依法依规解除聘用合同外,应当在招聘单位最低服务3年(含试用期)。试用期内被证明不符合岗位要求的,取消聘用资格,解除聘用合同。
纪律与监督
事业单位公开招聘工作坚持“公开、平等、竞争、择优”的原则,接受纪检监察部门和社会公众的监督,特设监督举报电话:0512-69291938。
其他
招聘主管部门政策咨询:0512-65223179;
招聘报名系统技术咨询:0512-65224092;
01.苏州市立医院:0512-62362589、62362511、62363550
02.苏州市中医医院:0512-67872523
03.西苑医院苏州医院:0512-67872523
04.苏州市第五人民医院:0512-87806026
05.苏州市广济医院:0512-65792044
06.苏州市疾病预防控制中心:0512-68265568
07.苏州市中心血站:0512-80696820
08.苏州市急救中心:0512-69351859
来源|苏州市卫生健康委员会