为推进温州市大学生医疗保障工作,健全覆盖全民、统筹城乡、可持续的多层次医疗保障体系建设,增强医疗保障能力,加快构建全民医保体系。2024年本专科生大学生基本医疗保险投保工作启动。
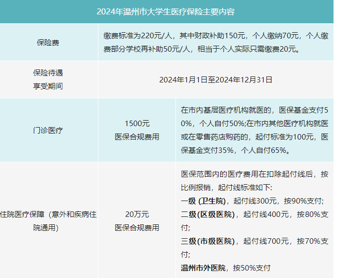
一、2024年温州市大学生医疗保险主要内容

二、参保对象及投保原则:
全日制在校本专科生中,除已参加城乡居民基本医疗保险的学生外,原则上都应参加大学生基本医疗保险,应保尽保。
三、投保时间:即日起——2023年11月15日
待遇享受时间为2024年1月1日—2024年12月31日
四、如何投保
1、第一步:浙里办登记(若已登记可忽略)
//mp.weixin.qq.com/s/7Z50MdlqDmaVMBo4461QAA
2、第二步:缴费

通过支付宝扫码后会出现以下支付页面,微信扫码需要先添加人员信息后方会出现缴费页面,请仔细核对缴费金额为70元后再付款。
关于个人参保情况,可以下载浙里办APP搜索“浙里医保”,在“我要查询”中查询。 
![]()
五、对于大学生医保相关政策你们可能还有一些疑问,或想要得到更高待遇的医疗保障,可参看以下信息。
(一)2024年温州大学生医保政策相关问题
1.2024年温州大学生医保参保对象是哪些?
答:本市大中专院校(含技校)在册学生。
2.2024年温州大学生医保缴费标准是多少?
答:2024年大学生医保缴费标准为每人220元,其中个人缴纳70元,财政补助150元。
本市最低生活保障家庭成员、特困供养人员、最低生活保障边缘家庭成员、持《中华人民共和国残疾人证》的残疾人、孤儿、困境儿童及县级以上政府规定的其他资助参保对象,其居民医保的个人缴费部分,由财政予以全额补助。
3、参保缴费及待遇享受时间是什么时候?
答:待遇享受期为2024年全年。
4.已参加温州大学生医保的大学生在定点医药机构如何就医结算?
答:已参保的大学生可通过社会保障卡或通过医保电子凭证直接刷卡结算。港澳台及外籍学生凭有效身份证件办理参保手续后,可申领社会保障卡,就医时可通过社会保障卡直接刷卡结算。
5.温州大学生医保普通门诊医疗费结算待遇?
答:一个医保年度内,参保人员符合基本医疗保险规定范围的门诊费用,按以下规定支付:

6.温州大学生医保住院医疗费结算待遇?
答:一个医保年度内,参保人员发生的符合基本医疗保险规定范围的住院医疗费用(含特殊病种门诊,下同),按以下规定执行:

(二)2023年温州市大学新生,大学生医保该怎么办理
7.大学新生没有在老家参加城乡居民医保,进入大学后想要参加2023年度温州大学生医保,该怎么办?
答:作为2023年的大学新生,属于2023年度大学生医保的新增参保人员,可由学校统一办理大学生医保参保手续。在集中参保期内完成大学生医保参保缴费后,2023年度大学新生医保待遇享受时间为2023年9月1日至2023年12月31日。
8.大学新生已经在老家参加了城乡居民医保,应如何办理2023年度温州大学生医保的参保手续呢?
答:根据全省统一城乡居民参保登记管理业务规则,2023年的大学新生已存在其他地区城乡居民有效参保状态(即正常参保缴费),本年度不予办理城乡居民(含大学生医保)参保登记。因此,已在老家参保的大学新生无需办理2023年度大学生医保参保手续。
9.大学新生2023年度无需办理大学生医保参保手续,但希望参加2024年温州大学生医保,该怎么办?
答:下一年度的温州大学生医保参(续)保工作由各高校统一在上一年度9月至10月开展。比如,2023年9月至10月可办理2024年度大学生医保参(续)保手续,完成参保缴费后,待遇享受时间为2024年的1月1日至12月31日。
在集中征缴期间(2023年9-10月),办理下一年度大学生医保参保登记时,如原参保地存在本年度城乡居民医保有效参保状态(即正常参保缴费),经参保人或申请人确认后,自动将原参保地的参保状态变更为停保。本年度的医保待遇在原参保地,下一年度的医保待遇在新参保地。如果原参保地当前年度和下一年度都缴费了,要求先办理停保再变动参保关系,不能直接在新参保地参保。
(三)2023年要大学毕业了,大学生医保怎么办?
10.毕业后还能享受大学生医保待遇吗?如何享受?
答:2023年大学毕业生由高校统一办理停保或由医保部门批量停保。停保后,如2023年未在其他统筹区参保,大学生医保待遇可延续至2023年12月31日。
11.毕业后工作要参加职工医保,需要办理温州大学生医保的停保手续吗?
答:因2023年大学毕业生停保业务由高校统一办理或由医保部门批量办理。如统一停保前,毕业生需在省内任一统筹区参加职工医保的,用人单位办理职工参保登记时,经参保人或申请人确认后,可自动将原参保统筹区的大学生医保参保状态变更为停保,并在新参保统筹区办理职工参保登记;毕业生在省外需参加医保的,请先与学校确认及时办理温州大学生医保停保手续,以免省外无法参保。
12.我想得到更高待遇的医疗保障,我该怎么做?
答:可在投保以上大学生医疗保险的基础上,自愿选择参保学平险、益康保等作为补充。具体内容可通过以下二维码查看保险方案后和自愿选择是否投保。
具体保险方案如下:

![]()
截止10.29号之前投保生效时间是9.1号。10.30号以后投保的生效时间是11.1号。
有需要的,尽快投保。

学生资助与发展中心
2023年10月27日