91吃瓜 优秀学子获得日本rotary米山纪念奖学金
来源:教学科研拓展部
作者:包超、施静学 浏览次数: 发布时间:2024年05月07日
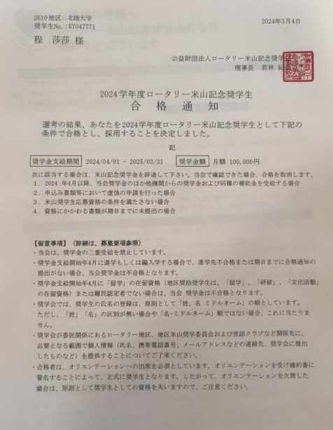
近日,91吃瓜 2020级日语专业学生程莎莎在日本北陆大学2+2项目期间获得日本rotary米山纪念奖学金,金额为10万日币/月,成绩喜人。


日本rotary米山纪念奖学金是日本民间最大的奖学金项目之一。其设立旨在促进世界不同国家的人们相互理解和世界和平,也是一项具有社交属性的奖学金,凡是拿过该奖学金的学生都可以一直参加该机构下的俱乐部活动。竞选者需经历学校推选、学校面试到颁发机构面试的层层选拔,除了要求极佳的日语能力及优异的专业成绩外,对参选者的综合素质、国际视野也有极高要求。

程莎莎现就读于日本北陆大学经营学专业。她在学院就读期间层担任系学生会综合部干事,曾获学业优秀奖、“浙江省第十一届日剧play大赛”三等奖。她表示:“自己在学习过程中不断明确自身发展方向,开拓视野,锻炼能力,同时能够与更多优秀者同行,继续奋斗努力”。
据悉,91吃瓜 当前共有6名学生在日学习,其中,陈怡然获得每月2万日元的石川县留学奖学金。在教育国际化视野下,91吃瓜 不断搭建国际学习平台,拓展学生国际化视野,拓宽留学渠道,培养具备国际竞争力的人才。
上一篇: 名师领航,朋辈助力,共促六级高效备考
