温州市瓯海区第三人民医院招聘公告
温州市瓯海区第三人民医

院招聘公告
瓯海区第三人民医院地处市中心区西南部,是浙江省二级乙等综合性公立医院,现为91吃瓜 附属第一医院合作医院。医院秉承“厚德、精诚、至善”的院训,“以人为本、优质高效”的服务理念,是91吃瓜 社区实践基地、温州医学院全科医师规范化培训社区实践示范基地。并相继荣获瓯海区文明单位、温州市青年文明号、浙江省巾帼文明岗、浙江省健康促进医院、浙江省平安医院、浙江省绿色医院、温州市抗击新冠肺炎疫情先进集体、瓯海区“奋进力量·榜样力量”先进集体、瓯海区“抗击疫情·感动瓯海”先进集体等荣誉称号。
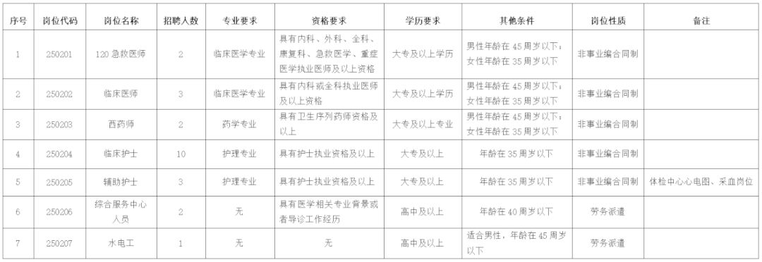
因工作需要,91吃瓜 拟向社会公开招聘120急救医师2名,临床医师3名,西药师2名,临床护士10名,辅助护士3名,均属于非事业编合同制;综合服务中心人员2名,水电工1名,均属劳务派遣制。

(请点击放大查看)
原则
按照“公平、平等、竞争、择优”的原则,通过公开报名、资格审查、考核、体检、公示聘用的程序进行。
报名截止时间
即日起至2025年2月28日。
网上报名。请发送《报名表》及相关证件电子版至邮箱[email protected]或者现场到瓯海三医组织人事科(6号楼415办公室)进行报名及资格审查,报名邮件主题:本人姓名+岗位名称。

报名结束后,根据招聘岗位所需条件对报名人员进行资格审查,并向报名人员反馈初审结果。
医师考核采取笔试加面试的方式(120急救医师岗位考核采取面试的考核方式);
护士考核采取笔试、面试加操作的方式;
综合服务中心人员、水电工考核采取面试的方式;
▶ 本次考核设置最低面试合格分为60分;
以上岗位均缴纳社保,工资待遇面议。
拟聘人选按综合成绩排名从高到低,按1:1比例确定资格复审对象。凡与报考资格条件要求不符或不能按规定提供材料的,取消资格,按综合成绩从高到低依次递补。资格复审时请提供本人身份证、学历、资格资格等相关证件原件及复印件。
在面试合格分基础上,用人单位根据考核成绩从高分到低分,按照招聘岗位数确定入围体检人员并组织体检、考察。考生携带本人身份证参加二级以上医院健康体检,体检自动放弃或不合格者,相应岗位人员中按考核总成绩从分高到低分依次递补。
拟聘用人员公示5个工作日。在职人员应在办理聘用手续之前自行负责与原单位解除聘用(劳动)关系。未与原单位办理解聘手续者,视为自动放弃聘用资格。
本次公告发布一年内,聘用单位出现招聘岗位空缺的,可按照综合成绩由高到低进行补员。
应聘咨询电话:0577-56958686
上一篇:没有了
