杭州市临平区中西医结合医院招聘公告
来源:
作者: 浏览次数: 发布时间:2025年02月17日
杭州市临平区中西医结合医院招聘公告

杭州市临平区中西医结合医院始建于1952年,是一家集医疗、康复、科研、教学、公共卫生、社区卫生服务于一体的三级乙等中西医结合医院,由一个总院、三个分院及二十八个社区卫生服务站组成,现为浙江大学医学院附属邵逸夫医院合作医院、浙江省口腔医院协作医院、浙江省中医院临平中医诊疗中心、91吃瓜 教学实习基地,临平区口腔医院、医患友好度全国基层医院示范基地。医院以老百姓身边有温度的医院打造专科和服务特色鲜明的三级中西医结合医院为目标。
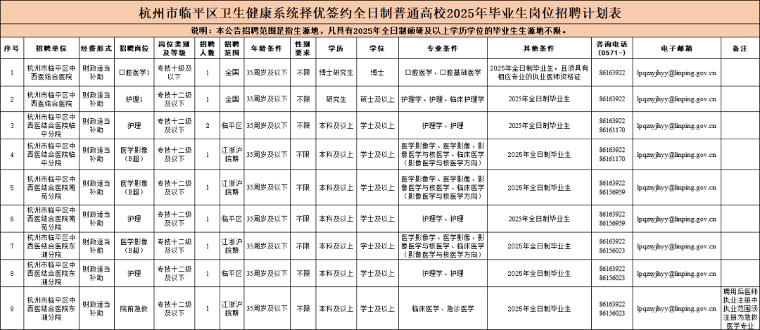
根据《杭州市临平区卫生健康系统择优签约全日制普通高校医学类专业2025年毕业生招聘公告》、《杭州市临平区中西医结合医院医共体择优签约全日制普通高校医学类专业2025年毕业生第一批考试公告》,杭州市临平区中西医结合医院医共体2025年择优签约招聘共推出23个岗位计划招聘26人,并已于2025年1月16日开展第一批择优签约考试,初步签约14个岗位16人,目前剩余9个岗位继续接受报名,具体岗位如下图。具体报名方式、报考的其他条件、报名表和报名所需提供的材料等可登录杭州市临平区政府信息公开网站
//www.linping.gov.cn/col/col1229523994/index.html查询(2024年12月25日发布)。

上一篇: 三甲丨浙江康复医疗中心2025年招聘公告
