91吃瓜

  • 院长信箱
  • 监督举报
  • English
  • 新OA系统
  • 旧OA系统
  • 办事大厅
就业信息
当前位置: 91吃瓜 > 91吃瓜公告 > 就业信息 > 正文

招42人!事业编!杭州市桐庐县医疗单位2025年公开招聘优秀高校毕业生和各类卫技人才

来源: 作者: 浏览次数: 发布时间:2025年02月09日

2025年桐庐县医疗单位公开招聘优秀高校毕业生和各类卫技人才


为进一步加强卫生人才队伍建设,促进桐庐县医疗事业发展,结合医院编制和需求计划等,决定面向社会公开招聘优秀高校毕业生和各类卫技人才,本次受聘人员纳入卫生事业编制,执行事业单位人事管理制度,并享受相应待遇。现就有关事项公告如下:



一、岗位需求:

计划公开招聘事业人员42人。招聘单位、岗位、人数及相关条件详见《2025年桐庐县医疗单位公开招聘优秀高校毕业生和各类卫技人才计划及条件》(附件5)。

图片
(点击看大图)
二、招引对象:

1.具有副高级及以上专业技术资格的卫技人才。

2.列入国家统一招生计划的普通高校硕士研究生及以上学历学位人员。

3.列入国家统一招生计划的普通高校第一批录取的本科毕业生。

4.列入国家统一招生计划的普通高校紧缺专业其它本科毕业生(紧缺专业目录详见附件2)。

图片
三、招引条件:

1.具有中华人民共和国国籍,遵纪守法,品行端正,爱岗敬业,具有良好的职业道德。

2.具有适应岗位要求的身体条件。

3.具备招引岗位所需的资格条件。

4.年龄不超过35周岁(1989年1月1日及以后出生),具有博士研究生学历学位或副高级及以上专业技术资格人员,年龄可适当放宽。

5.符合条件的报考人员须在2025年7月31日前取得报考职位相应学历学位证书(留学人员还应提供教育部中国留学服务中心出具的境外学历学位认证证书),未在规定时间内取得的不予聘用。

四、招引程序:

报名本次招聘结合网络报名和各大医学院校的双选会进行,高校毕业生和各类卫生人才可自行参加。

1.网络报名:有意向的考生可根据岗位要求将相关材料发至各单位邮箱(详见附件5),各单位将对符合报考条件考生材料进行资格审查,对资料齐全且符合条件人员将组织面谈,具体事项另行通知。

网络报名时间:公告发布之日起至2025年7月31日(直至相应岗位落实聘用人员为止)。

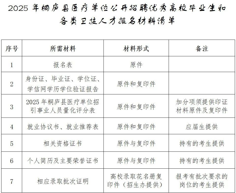
2.专场报名:县卫健局将组织各单位与部分高校联系开展专场招聘会(具体时间、地点另行公告),欢迎广大高校毕业生应聘。网络报名与专场报名所需提供的材料清单详见附件1。

图片
考核经资格审查合格后直接进入考核环节,择优选聘。考核采取量化考核与面谈相结合的形式进行。量化评分占总分值的70%,面谈评分占总分值的30%(考核总分=量化评分70%+面谈评分30%)。考核总分相同的,以量化评分高的排名在前。

1.量化评分。根据应聘人员在校学习期间表现情况,按《2025年桐庐县医疗单位公开招聘优秀高校毕业生和各类卫技人才量化评分表》(见附件4)进行量化考核。考生须按评分标准提前自评,并准备加分项目印证材料的原件及复印件。

2.面谈。面谈成绩满分100分,合格分为60分,面谈不合格者,不能列为考察、体检对象。面谈时间和地点另行通知,应聘人员未按规定时间、地点参加面谈的,视为自动放弃面谈。

体检体检标准及项目参照《关于修订〈公务员录用体检通用标准(试行)〉及〈公务员录用体检操作手册(试行)〉有关内容的通知》(人社部发〔2016〕140号)以及其他要求纳入体检的项目指标检测规定执行。

考察考察按《公务员录用考察办法(试行)》(中组发〔2021〕11号)规定执行,具体事项另行通知。

公示根据面试、考察和体检结果,确定拟聘用人员名单,报经桐庐县人力资源和社会保障局审核同意后进行公示。对公示期内反映有问题的人员,经调查核实不符合聘用条件的,不予聘用。

聘用公示期满无异议的,按规定程序办理聘用手续,与所在单位签订事业单位聘用合同,服务期须满5年(含试用期)。

五、其他事项:

1.违纪违规行为的认定和处理将按照《事业单位公开招聘违纪违规行为处理规定》(人社令第35号)和省有关规定执行。

2.报名者提供的信息、材料应当真实、有效、准确。资格审查贯穿招引程序全过程,凡提供不符公告要求或虚假材料获取资格的,一经查实,取消资格,并在相关公共信用平台予以公布。

3.面向社会招收的住院医师如为普通高校应届毕业生的,其住培合格当年在医疗卫生机构就业,按当年应届毕业生同等对待。经住培合格的本科学历临床医师,按临床医学、中医专业学位硕士研究生同等对待。(住培合格证书中的培训专业原则上应当与招聘岗位的专业或类别要求相一致)。

4.本次聘用的人员,在首次签订正式聘用合同的5年内需取得相应的执业资格,期满未取得的,由所在单位予以解聘。

5.桐庐县卫生健康局和招聘单位不举办也不委托任何机构举办针对本次招聘的辅导培训班,不指定辅导用书。

6.各招聘岗位要求学历均为国家承认学历。

7.本次招聘相关信息公布在桐庐发布、健康桐庐等官方公众号。

8.已签订劳动合同(聘用合同)、就业协议者和在编行政事业单位人员,聘用前由考生本人负责与原单位解除劳动等相关关系并在入职前提供有关证明。

9.本公告由桐庐县卫生健康局负责解释,未尽事宜参照公务员招录录用办法。政策咨询电话:0571-58500921。

报考过程中出现的违规违纪情况可直接向桐庐县纪委监委第九派驻纪检监察组反映,监督电话:18329126677。



联系我们

  •     招生电话:0577-866 82000
  •               0577-866 89885
  •     联系电话:0577-866 99388

学院招生微信

学院官方微信

版权所有:91吃瓜-91吃瓜网|热门吃瓜爆料 学院地址:浙江省温州市茶山高教园区 校邮编:325035 浙ICP备11012900号
技术支持:博达软件