医护招聘|大专可报|浙江外服招募嘉善妇幼保健院工作人员公告2024-12-11
来源:
作者: 浏览次数: 发布时间:2024年12月12日
浙江外服(ZFSC)为浙江省省属国有企业,为浙江省最早从事人力资源服务与综合涉外服务的国有企业。拥有可靠的政府背景和良好的企业实力。旗下包括人力资源服务、移民留学服务、国际教育培训、国际贸易、国际交流等。
因工作需要,浙江省对外服务有限公司嘉兴分公司决定面向社会公开招聘6名工作人员服务于嘉善地区。
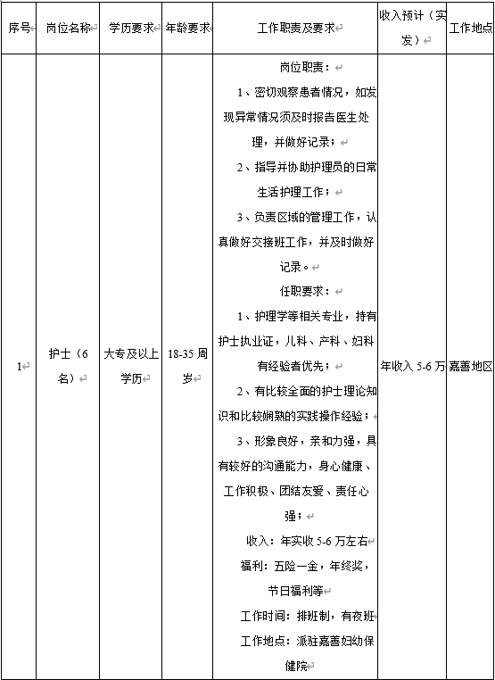
招聘岗位(见表格)

注意事项:本次招募岗位工作时间为每周工作时间不超40小时,收入预计为扣除缴纳五险一金个人部分后的实发金额。
报名
岗位1、护士:点此报名(//www.jsrcsc.com/job/?c=comapply&id=25337)
报名时间:2024年12月9日起,招满即止。
咨询电话:吴老师0573-84573471/13454478575
招聘办法
本次招聘坚持公开择优的原则,按照报名、面试、体检、考察和聘用等程序进行。
1、面试
面试主要为综合素质测评。
2、体检和考察
在面试分数合格人员中,按照总成绩从高到低1:1确定体检、考察对象,体检合格者由用人单位进行考察。体检、考察不合格的,不予聘用,依次递补。
3、聘用
最终聘用人员,与浙江省对外服务有限公司嘉兴分公司签订劳动合同,派驻到相应服务单位从事相应工作。聘用人员须服从组织安排,在规定期限内办理报到手续,对无正当理由逾期报到者,取消聘用资格。
来源|浙江省对外服务有限公司嘉兴分公司
