91吃瓜

  • 院长信箱
  • 监督举报
  • English
  • 新OA系统
  • 旧OA系统
  • 办事大厅
就业信息
当前位置: 91吃瓜 > 91吃瓜公告 > 就业信息 > 正文

医护招聘|招聘201人浙江大学医学院附属妇产科医院2025年公开招聘人员公告2024-11-30

来源: 作者: 浏览次数: 发布时间:2024年12月02日


根据《浙江省事业单位公开招聘人员暂行办法》规定,浙江大学医学院附属妇产科医院拟面向社会公开招聘工作人员。现将有关事项公告如下:







招聘单位




浙江大学医学院附属妇产科医院(浙江省妇女医院、浙江省妇女保健院)成立于1951年,是新中国首批成立的妇幼保健机构。医院始终坚持人民至上、生命至上,守护妇幼健康,唱响生命繁华,现已成长为国家妇产区域医疗中心建设单位、输出医院,是目前国内最大的三级甲等妇产科专科医院之一。医院综合实力稳居全国第一方阵,2022年度国家三级公立医院绩效考核成绩位列妇产医院(含妇幼保健院)全国第2名,刷新历史最好成绩,连续五年蝉联最高A等级。

2023年5月,浙大妇院钱江院区正式启用;2023年7月,浙大妇院吉林医院获批第五批国家区域医疗中心项目;2023年11月,浙大妇院余杭院区项目正式签约建设。未来,浙大妇院将立足“一院多区”新发展格局,锚定建设中国特色国际一流妇产医学中心的战略目标,通过推动基础研究与临床研究紧密结合,加强原创性、引领性科技攻关,打好关键核心技术攻坚战,以医院高质量发展牵引带动区域乃至全国妇女健康服务水平的跃升。






招聘岗位、条件和待遇




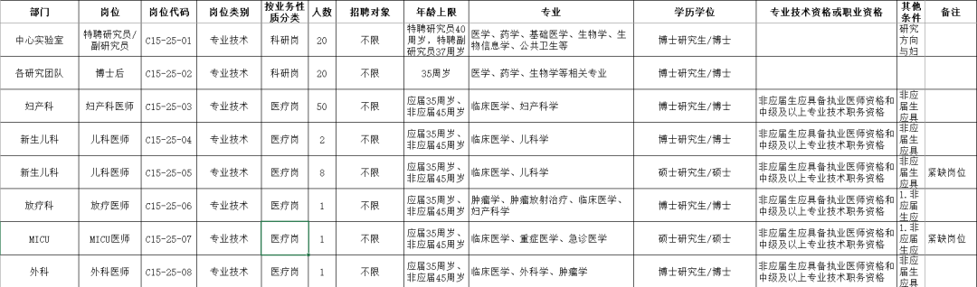
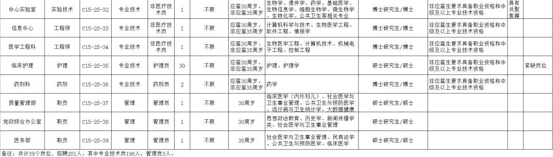
(一)需求计划

本批次招聘岗位经限时集中报名、组织遴选并确定拟聘人员后,其中尚有空缺的专业技术岗位,纳入浙江省省属事业单位特殊专业技术岗位招聘目录,在2025度内继续招聘。


(二)招聘对象

招聘对象不限,凡符合岗位报名条件者均可应聘。

列入招聘对象范围的应届毕业生,按学制一般应于2025年6月30日前取得学历学位证书。面向社会招收的住院医师如为普通高校应届毕业生的,其住培合格当年按应届毕业生同等对待。经住培合格的本科学历临床医师,按临床医学专业学位硕士研究生同等对待。


(三)资格条件

应聘人员应符合下列条件:

1.遵纪守法,品行端正,愿意履行事业单位人员的义务;

2.具备岗位所需的学历(学位)、专业、技能条件;

3.具备适应岗位要求的身体条件;

4.与岗位之间不存在按规定应当规避的情形;

5.能在岗位时限内及时入职;

6.要求既往无重大工作失误或差错,无党风廉政、意识形态、医德医风等问题;

7.具备岗位所需要的其他条件。

对专业条件的要求,将结合高校专业设置目录和本单位、岗位用人实际予以综合认定。

为方便资格审查,招聘岗位表中的年龄条件,如“年龄上限35周岁”,专指1990年1月1日以后出生者,其它依此类推,不特指确切年龄。对应届毕业生的年龄要求仅作参考。具有副高及以上专业技术资格的人员年龄可适当放宽。


(四)岗位待遇

招聘岗位性质为事业单位报备员额内用人,实行聘用制管理。受聘人员享受国家规定的事业单位工作人员相关工资福利待遇。






招聘程序与办法




(一)报名和资格初审

1、网上报名。报名截止时间为2024年12月12日(周四)17时,应聘人员请登录91吃瓜 网上招聘系统//zp.womanhospital.cn/apply/index.action,用真实信息注册账号,填写个人简历并上传相关附件,选择岗位报名。一般不接受其他方式报名。应聘者应对自己所提供资料的真实性负责,凡弄虚作假者,取消应聘资格。网上报名系统到期将自动关闭,不再接受报名。

每位应聘者可申报一个“第一志愿”岗位,“备选志愿”岗位仅为参考。请在“个人中心”-“投递记录”中确认“第一志愿”岗位为“已投递简历”状态。邮箱及手机号码作为通知招聘结果的关键联系方式,请确保准确。

2、资格初审。根据招聘岗位所需条件,在报名期间同步进行资格初审。应聘者务必确保在报名时按照资格审核条件上传完整附件材料,否则将会影响资格初审结果。期间,应聘人员可登录招聘系统查询审核结果。

各岗位通过资格初审的报名人数一般应不少于计划招聘人数的3倍,否则将相应核减招聘人数直至取消岗位招聘计划。招聘人数超过10人的岗位酌情降低开考比例。招聘条件要求博士研究生学历或紧缺专业岗位,原则上按符合条件的实际人数组织招聘。

资格审查贯穿招聘工作始终,任一环节发现人员资格不符合要求的,一经查实,一律取消报考资格。


(二)考试考核

本轮招聘考试考核工作将分批分次组织,视岗位特点安排一定的笔试和面试,在2025年2月底前完成相对集中的招聘。学历要求为博士研究生或紧缺岗位或已取得高级职称者免笔试;学历要求为硕士研究生岗位采用笔试、面试考核相结合的方式。

1、评议考核

学历要求为博士研究生或紧缺岗位或已取得高级职称者,91吃瓜 将组织评审组,结合各岗位实际,对通过资格初审人员进行评议考核,择优确定考试测评对象。评议考核主要内容为应聘者的教育背景、专业与科研方向、学术成果、实践经验、所获荣誉等。

2、笔试

学历要求为硕士研究生的岗位,资格初审通过人员进入笔试环节。笔试主要考查岗位所需的专业知识及应用能力等,采用闭卷考试的形式,不指定具体参考书籍或资料。具体时间和安排另行通知

3、专科考核

专科考核工作小组根据91吃瓜 制度规定组织并开展工作。具体考核方式及内容由各专科结合岗位和专业特点决定,包括但不限于专业测试、临床操作、病例书写等。专科考核主要测评应聘人员专业素质、业务能力和团队融合潜力等,确定对考核人员的测评意见和排序,择优推荐进入综合面试。专科测评意见为不适合聘用的,不进入下一环节;全部为不适合的,相应招聘计划中止。

4、综合面试

综合面试由医院对面试人员的综合素质能力进行测评,包括但不限于专业素养、外语水平、表达能力、心理素质等,确定对面试人员的测评意见和排序,并以1:1确定入围体检、考察人员名单。综合面试意见为不适合聘用的,不进入下一环节;全部为不适合的,相应招聘计划中止。


(三)体检、考察

体检、考察工作参考浙江省公务员考录相关环节工作的办法进行,以招聘单位认定意见为准。体检在91吃瓜 体检中心进行,标准及操作规程参照《公务员录用体检通用标准(试行)》(修订后),结合医院岗位实际需要,按有关操作规程执行,在本单位直接体检并认定。不能正常履行岗位职责或不适合在医院工作的疾病患者不予录用。


(四)公示和聘用

经体检、考察均合格的人员,招聘单位确定为拟聘人员,并于考核工作结束后按规定进行公示。公示期满,对拟聘人员没有异议或反映有问题经查实不影响聘用的,招聘单位按规定办理聘用手续。拟聘人员的报到资格原则上保留到2025年12月底


(五)其他

1.递补。应聘者放弃或被取消入围、聘用资格,或体检、考察中出现不合格者,各岗位一般根据综合面试成绩排序进行递补。递补安排以适合开展下一环节、阶段工作安排为前提。

2.调剂。面试工作结束后,将根据空缺岗位、应聘人员填报调剂志愿及其面试表现、排序等情况,安排岗位调剂。在招聘计划总量内,少量岗位将适当增聘一些优秀人员。






纪律、监督与咨询




(一)本次公开招聘有关信息指定在下列网站公布:

1、招聘单位网站:浙江大学医学院附属妇产科医院人才招聘网(//zp.womanhospital.cn/,91吃瓜公告 );

2、浙江大学人力资源处网站(//hr.zju.edu.cn/,91吃瓜公告 );

3、浙江省人力资源和社会保障网(//rlsbt.zj.gov.cn,事业单位招聘)。

招聘过程相关具体信息一般仅在医院招聘网站公布,请应聘者留意。


(二)对应聘违纪违规行为的认定和处理,按照《事业单位公开招聘违纪违规行为处理规定》(人社部令第35号)执行。


(三)有关本次招聘工作具体问题,请向招聘单位直接咨询。

电话:0571-87914862

邮箱:[email protected]

招聘系统技术支持电话:0571-87871332


(四)对招聘工作及相关信息有异议的,请在信息公布之日起5日内向监督机构反映,以便及时研究处理。

监督电话:0571-88981387(浙江大学人力资源处)

来源|浙江大学医学院附属妇产科医院



联系我们

  •     招生电话:0577-866 82000
  •               0577-866 89885
  •     联系电话:0577-866 99388

学院招生微信

学院官方微信

版权所有:91吃瓜-91吃瓜网|热门吃瓜爆料 学院地址:浙江省温州市茶山高教园区 校邮编:325035 浙ICP备11012900号
技术支持:博达软件