医护招聘|大专可报|2024年浙江嘉兴市秀洲区王江泾医院招聘编外合同制人员17人公告2024-10-26

因工作需要,拟面向社会公开招聘编外合同制人员。现将有关事项公告如下:

单位简介

嘉兴市秀洲区王江泾医院创建于1965年,准公益二类事业单位,浙江省文明单位,省巾帼文明岗、省平安医院、省健康促进医院。核定床位120张,实际开放床位150多张。各类临床、辅助科室设置齐全,检验检查设施完备。2023年门诊人次48万,出院病人6800余人次。在岗职工294人,其中高级职称43人,具有本科学历人员140余人。为满足人民群众日益增长高品质健康需求,占地面积3.47万平米、一期建筑面积4.2万平米、300张床位的新院区已经开工建设,医院发展迎来新契机。
招聘计划和要求

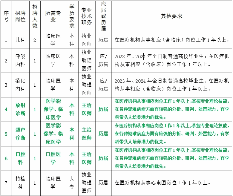
本次公开招聘计划推出如下:


招聘范围和条件

(一)有良好的政治思想素质,拥护党的路线、方针、政策。
(二)具有良好的社会公德和职业道德,遵纪守法,品行端正,热爱本职工作,能吃苦耐劳。
(三)具有相应的专业知识和能力水平,符合招聘岗位所需的专业和学历等要求。
(四)具有岗位要求的身体条件;年龄要求在35周岁及以下(具有中级卫生专业职务任职资格的人才,年龄不超过40周岁;具有副高级卫生专业职务任职资格的人才,年龄不超过45周岁;)。
(五)具有良好的职业素养以及沟通表达能力。
(六)有以下情形之一的不具备报考资格:1.曾因犯罪受过刑事处罚的或曾被开除公职的。2.涉嫌违法违纪正在接受纪检监察机关或者司法机关审查尚未作出结论的;受党纪、政务处分未满处分期限的。3.法律、法规规定的其他不得招聘为事业单位工作人员的。
招聘程序和办法

本次公开招聘工作采取报名(资格审查)、笔试、面试、体检、审核、录用等程序进行。
(一)报名及资格初审
报名方式为网上报名。
1.网上报名时间:自公告发布之日起至2024年11月5日止。
应聘人员将报名材料扫描件以“应聘岗位+学历+专业+姓名”作为文件名,发送至电子邮箱:[email protected],材料原件可在后续环节审核(原件不要邮寄)。所提供材料不全或材料审核不符合报名条件的不得参加考试。
2.报名材料
(1)报名登记表一式一份(黏贴近期正面免冠证件照);
(2)学历、学位证书复印件;
(3)本人有效身份证复印件(正反面);
(4)专业技术资格证书、执业医师资格证书、执业证书复印件;
(5)反映个人业绩的其他证明资料。
3.资格初审。报名结束后,招聘单位根据招聘岗位所需条件对报名人员进行资格初审。资格初审结果由招聘单位联系报名人员。报名人员应对本人提交的信息和材料的真实性负责,凡提供虚假信息而通过资格条件审查的,一经查实,取消其聘用资格。
(二)考试
1.笔试。所有岗位不设开考比例,考试内容为相关专业知识以及分析解决问题能力。笔试形式为闭卷,满分为100分,合格分数线由招聘单位划定,考试时间、地点另行通知。考试对象未按规定的时间和地点参加考试的,视作放弃。
2.面试。面试成绩满分100分,合格分60分。面试不合格者,不能列入体检、考察人选。面试对象根据招聘计划,在笔试合格人员中确定面试对象。入围面试对象未按规定的时间和地点参加面试的,视作放弃。
(三)体检
根据考试成绩,从高分到低分按照招聘计划的1:1比例确定体检对象。应聘人员不按规定的时间、地点参加体检,视作放弃。
(四)审核
对体检合格的拟录用在规定时间内进行资格条件的复核和有无违纪、违法的审查,审核结果作为本次是否录用的依据。
(五)录用
拟录用人员无正当理由未在规定时间内报到的,取消录用资格。社会人员办理报到前须与原单位解除劳动(聘用)合同。
联系方式

本公告未尽事宜,由嘉兴市秀洲区王江泾医院按有关文件规定执行。本次公开招聘相关事宜发布于丁香网(//www.jobmd.cn/)、秀洲区王江泾医院微信公众号,供应聘者查询。
联系电话:0573-83381888
联系人:周先生、李女士。
来源|嘉兴市秀洲区王江泾医院

责编|邓淇月
审核|王思程
