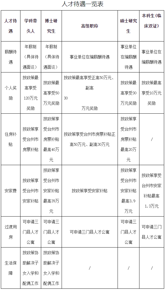
事业编+安家费+住房补贴!台州三门县医疗卫生单位2024年公开招聘卫技人员公告
三门县医疗卫生单位2024年公开招聘卫技人员公告
因三门县医疗卫生事业发展需要,经研究,决定面向社会公开招聘卫技人员。现将有关事项公告如下:
一、招聘对象和条件
1.遵守中华人民共和国宪法、法律、法规;
2.遵守纪律,品行端正,具备良好的职业素养,愿意履行事业单位工作人员的义务;
3.年龄在35周岁及以下(截止日期计算至2024年6月12日,下同)。计划表中对年龄有要求的,以计划表为准。出生日期以公安机关发放的身份证所载为准;
4.具备适应岗位要求的身体条件;
5.具备与招聘岗位要求相适应的学历(学位)、专业、任职资格、执业资格及年龄等条件,以《计划表》为准,其中有学位要求的岗位,学位须与所要求的学历相对应。gh_e2eda9b0101c
6.全日制普通高校2024年应届毕业生、2024年毕业的统招非全日制研究生及2024年毕业的留学人员可依据培养计划完成后取得的学历、学位条件应聘,取得相应证书的时限为2024年9月30日前。
7. 计划表中对取得相应资格证书(2023年、2024年普通高校应届毕业生不作要求)的规定中,涉及的2023年、2024年普通高校应届毕业生,仅指2023年或2024年毕业的全日制普通高校应届毕业生。
二、招聘岗位、人数等详见《三门县医疗卫生单位2024年公开招聘卫技人员计划表》(附件1)。


3222222222222
三、报名
1.报名:报名采取现场报名的方式进行。报考人员持本人身份证、户口簿、毕业证书、学历证书、学历证书电子注册备案表(2024年全日制普通高校应届毕业生未领到毕业证书的,持学生证、就业推荐表或就业协议书)、执业证书、资格证书等原件、复印件,近期一寸免冠照片二张。报考人员填写《三门县医疗卫生单位2024年公开招聘卫技人员报名表》(附件2)。报考人员不能用新、旧两个身份证号同时报名,报名与考试时使用的身份证号必须一致。
2.报名时间:2024年6月12日至2024年6月14日(工作时间:上午8:00-11:30,下午14:30-17:30)。逾期报名无效。
3.报名地点:三门县卫生健康局六楼会议室(三门县海游街道湫水大道9号)。
4.报名合格人员凭本人身份证到三门县卫生健康局513室组织人事科教科领取“准考证”,领取时间:6月20日-6月21日(工作时间:上午8:00-11:30,下午14:30-17:30)。
四、考试
(一)临床医学类高层次人才、临床医生B及药剂科岗位:根据报名情况采取面试考核方式进行,择优录用。满分100分,合格分数线为60分,低于60分为不合格。
(二)其他岗位:采取笔试方式进行,笔试内容为所报专业的相关医学综合理论知识,满分120分,合格分数线为60分,低于60分为不合格。
考试不合格者,不列入体检、考察对象。考试成绩从高到低按招聘计划1:1确定入围体检名单。若遇最后一名同分的,相应增加招聘计划数,一并入围体检。
(三)考试时间、地点
1.时间:2024年6月22日上午9:00-11:00。
2.地点:见“准考证”。考试时,带准考证和本人身份证。
五、体检和考察
体检工作由县卫生健康局负责组织实施。体检参照公务员录用考试体检标准执行。体检时间和地点另行通知。名医聘
报考人员不按规定的时间、地点参加体检的,视作放弃体检。
体检合格者进入考察,考察由主管部门(或招聘单位)组织实施,考察按《公务员录用考察办法(试行)》执行。考察结果仅作为本次是否聘用的依据。
体检、考察实施前,国家、省出台新规定的,按新规定执行。
因出现报考人员放弃体检、考察,或体检不合格、考察结论不宜聘用的,不予递补。
六、公示与聘用
经体检、考察合格的人员,按规定进行公示。公示期满后,没有反映问题或反映的问题经查实不影响聘用,招聘单位与其签订聘用合同,按事业单位人事聘用制进行管理。对反映有影响聘用问题并查有实据的,不予聘用;对反映的问题一时难以查实的,将暂缓聘用,待查清后再决定是否聘用。被聘用人员必须在规定的时间内到用人单位报到,无正当理由逾期不报到者,或2024年普通高校应届毕业生不能在2024年9月30日前取得毕业证书的,取消聘用资格,不予递补。
本次招聘的卫技人员聘用后必须在所报考的单位服务满5年(不包括规范化培训时间),5年内不得辞职、办理调动等相关手续。需具有执业资格的卫技人员,聘用后两年内未通过执业资格考试或四年内未通过浙江省住院医师规范化培训考试的,聘用单位与其解除聘用合同。
七、其他事项
1.三门县人民医院本次公开招聘的人员聘用后实行公立医院员额备案制。
2.乡镇卫生院岗位统一招聘后,再根据工作需要统筹安排。
3.本县机关事业单位在编的正式工作人员不得报考。
4.本次公开招聘咨询电话:0576-83332238(三门县卫生健康局),监督电话:0576-83353197(县纪委监委派驻第五纪检监察组),0576-83361711(三门县人力资源和社会保障局)。
