台州市路桥区各医疗服务共同体2024年关于公开招聘医疗卫生专业技术人员的公告
2024年台州市路桥区各医疗服务共同体
关于公开招聘医疗卫生专业技术人员的公告
根据《台州市事业单位公开招聘人员实施办法》(台政办发〔2008〕82号)、《关于进一步加强事业单位公开招聘和人员流动管理的实施意见》(台人社发〔2015〕107号)和《关于严格规范事业单位人事管理工作的通知》(台人社发〔2021〕16号)等有关规定,结合我区医疗卫生事业单位编制内空缺岗位的实际和路桥区区域医疗服务共同体建设的需要,现将2024年台州市路桥区各医疗服务共同体公开招聘医疗卫生专业技术人员有关事项公告如下:
一、招聘计划和岗位
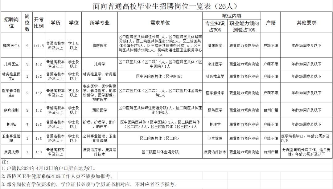
本次我区各医疗服务共同体公开招聘医疗卫生专业技术人员共72名,其中面向普通高校毕业生招聘26名,面向社会招聘医疗卫生专业技术人员39名,面向医学卫生类高层次人才招聘7名。具体招聘单位、岗位、人数、报考资格条件及其他要求详见《岗位一览表》(附件1-3)。



招聘信息发布平台如下:
1.路桥区卫生健康局网站:(//www.luqiao.gov.cn/col/col1229339284/index.html)。
2.路桥区中医院医共体(//www.lqqzyy.com)。
3.路桥区第二人民医院医共体(//www.tzlqey.com)
路桥区卫生健康局网站为本次招聘发布其他相关信息的指定平台。
二、招聘对象和条件
1.遵纪守法,品行端正,热爱卫生事业,身体健康,具备适应岗位要求的身体条件。
2.具有与招聘岗位要求相适应的年龄、学历(学位)、专业、专业技术(职业、执业)资格等条件,具体资格条件以《岗位一览表》(附件1-3)为准。
3.户籍:部分岗位对户籍有特殊要求的,按《岗位一览表》(附件1-3)执行。2024年毕业的全日制普通高校毕业生若户籍仍保留在学校的可按生源地报名。生源地是指经高考、被高校录取时户口所在地。
4.现役军人、路桥区卫生健康系统在编工作人员、在普通高校就读的非2024年应届毕业生不能参加报考。普通高校脱产就读的非2024年应届毕业的专升本人员、研究生不能以原已取得的学历、学位证书报考。
5.报考人员不得报考与招聘单位工作人员有《事业单位人事管理回避规定》(人社部规〔2019〕1号)中所列回避情形的岗位。
6.在各级公务员招考或事业单位工作人员招聘中被认定有舞弊等严重违反录(聘)用纪律行为的人员、曾因犯罪受过刑事处罚的人员、曾被开除公职的人员、被开除中国共产党党籍的人员、被依法列为失信联合惩戒对象的人员、原为公务员(含参照公务员法管理人员)被辞退未满5年的人员、未满国家规定最低服务年限的公务员(含参照公务员法管理人员),以及法律法规规定不得聘用为事业单位工作人员的其他情形的人员,不得报考。
属于《公务员录用考察办法(试行)》(国家公务员局2021年9月17日发布)规定不得确定为录用人选情形之一的,不宜报考。
7.各岗位开考比例(详见附件1-3)。面向普通高校本科毕业生招聘的岗位若未达到开考比例,笔试成绩低于60分者不得进入体检范围。面向社会招聘的岗位如报考人数未达到开考比例,则相应减少招聘岗位数或取消招聘岗位,核减后的实际招聘岗位数将在指定网站公布。
三、招聘单位情况
台州市路桥区中医院医共体包括台州市路桥区中医院医疗服务共同体(台州市路桥区中医院)、台州市路桥区路桥街道社区卫生服务中心(路桥区中医院医共体路桥街道分院)、台州市路桥区路南街道社区卫生服务中心(路桥区中医院医共体路南分院)、台州市路桥区峰江街道社区卫生服务中心(路桥区中医院医共体峰江分院)。台州市路桥区中医院医疗服务共同体(台州市路桥区中医院)实行报备员额编制管理,三家分院为差额拨款事业单位。
台州市路桥区第二人民医院医共体包括台州市路桥区第二人民医院医疗服务共同体(台州市路桥区第二人民医院)、台州市路桥区蓬街镇卫生院(路桥区第二人民医院医共体蓬街分院)、台州市路桥区金清镇卫生院(路桥区第二人民医院医共体金清分院)。台州市路桥区第二人民医院医疗服务共同体(台州市路桥区第二人民医院)实行报备员额编制管理,两家分院为差额拨款事业单位。
台州市路桥区第三人民医院医共体包括台州市路桥区第三人民医院医疗服务共同体(台州市路桥区第三人民医院)、台州市路桥区新桥镇卫生院(路桥区第三人民医院医共体新桥分院)、台州市路桥区横街镇卫生院(路桥区第三人民医院医共体横街分院)。台州市路桥区第三人民医院医疗服务共同体(台州市路桥区第三人民医院)实行报备员额编制管理,两家分院为差额拨款事业单位。
台州市路桥区桐屿街道社区卫生服务中心为差额拨款事业单位。
四、报名方式、流程
1.报名方式及时间
符合报考条件的人员请用微信扫描在线报名程序进行报名(二维码见附件4),真实、完整、准确地填写报名信息及上传相应报名材料照片,每人限报一个岗位。
需上传的报名材料:
普通高校2024年应届毕业生须提供教育部学生司制发的《全国普通高校毕业生就业协议书》、身份证及户口簿等相关证件的原件照片,近期免冠一寸电子照片。
往届毕业生须提供教育部承认的学历证书、学位证书、《教育部学历证书电子注册备案表》、相应专业技术资格证书、执业证书、身份证、户口簿等相关证件的原件照片,近期免冠一寸电子照片。
报名咨询电话:0576-89219310。
有关报名程序系统的技术问题,请咨询台州华顶网络技术有限公司,电话:0576-88062325。
咨询时间为报名期间正常工作日时段。
报名时间:2024年4月13日8:00--4月17日17:00,逾期不再受理。
2.网上资格审查、改报岗位
工作人员在2024年4月18日--2024年4月20日对所有报考人员是否符合报考的岗位资格条件进行资格初审。对初审未通过的人员将说明理由。在此期间报名系统不对报考人员开放。
考生可于2024年4月22日8:00登陆报名程序查询审核结果,通过资格初审的报考人员不得改报其他岗位,未通过资格初审的报考人员可在2024年4月22日8:00--2024年4月23日17:00再次报名并接受资格再审。资格再审时间为:2024年4月24日8:00--17:00,再审未通过人员,不得再次报名。
3.网上缴费
缴费时间:2024年4月25日8:00--4月26日17:00。
通过资格初审的人员登陆网络报名系统进行网上缴费(考试费50元),并查询是否完成。未按时缴费确认的,视为自动放弃报考。
因缴费确认人数达不到开考比例而取消招聘计划的岗位将在路桥区卫生健康局网站公布。被取消招聘计划的已缴费报考人员,请在4月29日登录报名程序改报其他符合条件的岗位,因报考人员自身原因,无法正常联络或接到通知后逾期未改报的,视作放弃改报名,退还考试费。
4.准考证打印
考生可于5月13日起登录报名程序,下载准考证,并用A4纸打印。如因特殊原因需推迟考试,则变更打印准考证时间,具体时间另行通知。
请考生保持手机畅通,并随时关注路桥区卫生健康局网站及报名程序。
五、考试形式和时间
面向普通高校毕业生和面向社会招聘的岗位只参加笔试考试,笔试采取闭卷方式,卷面满分为100分,笔试内容包括专业知识和职业能力倾向测验,其中专业知识占90%,职业能力倾向测验占10%。笔试成绩低于本岗位参考人员平均分80%的不得进入体检范围。
面向医学卫生类高层次人才的岗位只参加专业答辩,专业答辩成绩(总分100分),专业答辩成绩低于60分的不得进入体检范围。
笔试时间暂定2024年5月19日下午14:00-16:00,考试地点详见准考证。
专业答辩时间和考试地点另行通知。
六、资格复审、体检、考察、公示
各岗位根据招聘计划数从高分到低分按1:1的比例确定进入资格复审的考生。现场复审前,事业单位在编在岗人员须提供所在单位和主管部门同意报考的书面证明原件,现场复审时间、地点、具体材料另行通知。因报考人员资格复审不合格、报考人员确认不参加资格复审的或未在规定时间内参加资格复审的,则在该岗位报考人员中按成绩从高分到低分依次进行递补。
如出现笔试成绩相同,以专业知识部分成绩高者为优先,如仍相同,则再加试,加试形式以加试通知为准。
资格复审通过人员进入体检范围。体检参照公务员录用考试体检标准执行。报考人员不按规定的时间、地点参加体检的,视作放弃体检,不得进入考察范围。
体检合格者进入考察范围。考察参照公务员录用考察办法执行。考察结果仅作为本次是否聘用的依据。
体检、考察工作实施前,国家或省出台新规定的,按新规定执行。
若出现报考人员放弃体检或考察、体检不合格或考察结论为不宜聘用、因提供虚假信息和证件(证明)被取消聘用资格、在办理聘用手续前提出放弃聘用资格的,不再递补。
经体检、考察合格后,拟聘用人员名单在路桥区卫生健康局网站及医共体网站公示7个工作日。公示期满后,没有问题或反映的问题经查实不影响聘用,方可办理正式聘用手续。对反映有影响聘用问题并查有实据的,不予聘用;对反映的问题一时难以查实的,将暂缓聘用,待查清后再决定是否聘用。
七、择岗与聘用
经体检、考察合格者,区内医疗机构编外人员考录的,原单位有岗位的前提下优先录取至原单位,其余考生按照笔试总成绩从高分到低分选择招聘单位,笔试总成绩相同者专业知识科目成绩高者优先择岗。普通高校2024年应届毕业生,须在2024年7月31日前取得报考岗位相应学历、学位证书,否则取消聘用资格。拟聘用人员必须在规定时间内按照有关要求办理聘用手续,逾期不办理的,取消聘用资格且不再递补。办理聘用手续后,必须在规定的时间内报到,无正当理由逾期不报到的,取消聘用资格且不再进行递补。
聘用人员实行聘用制,享受事业单位同等人员工资福利待遇。新聘用人员与招聘单位签订事业单位聘用合同,并按规定约定试用期。约定的试用期满后,已取得相应专业技术职务任职资格且考核合格者予以正式聘用,未取得相应专业技术职务任职资格者延长试用期。三年内未取得相应专业技术职务任职资格者予以解聘。
聘用人员须在本单位服务期满5年(规范化培训时间除外)才可流动到区外。
八、有下列情况之一的,取消考试、体检、考察或聘用资格
1.凡提供虚假信息而通过报考资格审查的;
2.在考试、体检过程中发现冒名顶替或其他弄虚作假行为的;
3.法律法规规定不得聘用的。
九、其他相关事项
1.年龄、工作年限计算至2024年4月13日。30周岁及以下是指1993年4月13日以后出生(不含4月13日),以此类推。出生日期以公安机关发放的身份证为准。
2.户籍。凭户口簿或户籍证明,以2024年4月13日的户籍所在地为准。截止2024年4月13日户籍尚在迁移中的人员不得报考。
3.招聘岗位所需的学历证书、学位证书、专业技术任职资格(职业资格)、从业(执业)资格以及岗位所需的其他有关证书(证件、证明)等取得时间截止2024年4月13日(公告或《岗位一览表》中有专门说明的除外)。
4.学历专业。是指与学历证书相对应的专业,取得多个学历证书的报考人员只能使用其中的一个学历证书进行报考。以第二专业报名的,其第二专业须取得教育部学历认证,报名时须提供相应的认证证明。各高校自定义的第二专业未取得教育部学历认证的不能作为所学专业填报。
5.招聘单位(或主管部门)根据岗位需要提出的与学历相对应的专业名称,参照教育部相关专业目录设定,并进行报名资格审查。招聘岗位有专业要求的,报考人员提供的学历证书所载明的专业名称应与之相同或相符,是否相符由招聘单位研究并报主管部门同意后决定。部分专业涉及名称更改的,新旧专业可认定为同一专业。部分岗位有学位要求的,学历、专业、学位三者须相对应,不对应者不予报考。
6.报考人员须使用第二代居民身份证号码注册报名。参加笔试、专业答辩、资格复审、体检时须出具的本人有效身份证件包括有效期内的第二代居民身份证、护照(通行证)、临时身份证、人力社保部门核发的社会保障卡(市民卡)、驾驶证、公安部门出具的带有本人照片并加盖公安机关印章的户籍证明原件,其他证件(证明)一律不得当作身份证件。
7.报考人员在报名时提交的报考信息和证件(证明)应当真实、准确、有效。凡提供虚假信息和证件(证明)获取报考资格的,一经查实,即取消报考及聘用资格。
8.资格审查工作由招聘单位(或主管部门)负责。资格审查贯穿招聘工作全过程,在各环节发现报考者存在不得报考的情形或不符合报考资格条件的,招聘单位(或主管部门)均可以取消其报考资格或聘用资格。
9.本次招聘考试违纪违规行为的认定和处理,按照《事业单位公开招聘违纪违规行为处理规定》(中华人民共和国人力资源和社会保障部令第35号)执行。根据浙江省人力资源和社会保障厅下发的《关于将人事考试中违纪违规考生信息纳入人事考试信用体系的通知》(浙人社发〔2014〕140号),自2014年10月起,人事考试中涉及以下行为的:故意损毁试卷、答题纸、答题卡,或者将试卷、答题纸、答题卡带出考场;抄袭、协助抄袭;持假证件参加考试;使用禁止自带的通讯设备或者具有计算、存储功能电子设备;串通作弊或者有组织作弊;由他人替考或者冒名顶替他人参加考试等,将在浙江信用网上予以公布。希望广大考生从现在做起,从自身做起,诚信报考,诚信参考,不要在信用记录上留下污点。
10.本次招聘考试笔试不指定复习参考用书,不举办、不委托任何机构开展针对本次招聘考试的辅导培训。
11.招聘过程中如国家、省、市出台新政策,则按新政策执行。未尽事宜,由各医共体会同有关单位研究或请示上级主管部门后再做释明。
十、咨询和监督
报考人员对本招聘公告或在指定网站公布的相关信息有异议的,可在公布之日起5日内向区卫生健康局人事人才科(电话:0576-89219310)、区人力资源和社会保障局事业单位人事管理科(电话:0576-82520290)反映,以便及时纠正。
招聘公告中涉及学历、学位、专业、其他资格要求、岗位聘用等事项由招聘单位(或主管部门)负责解释。
点击阅读原文查看附件:
1.附件1—2024年面向普通高校毕业生招聘岗位一览表.xlsx
2.附件2—2024年面向社会招聘医疗卫生专业技术人员岗位一览表.xlsx
3.附件3—2024年面向医学卫生类高层次人才招聘岗位一览表.xlsx
4.附件4—在线报名程序二维码.doc
